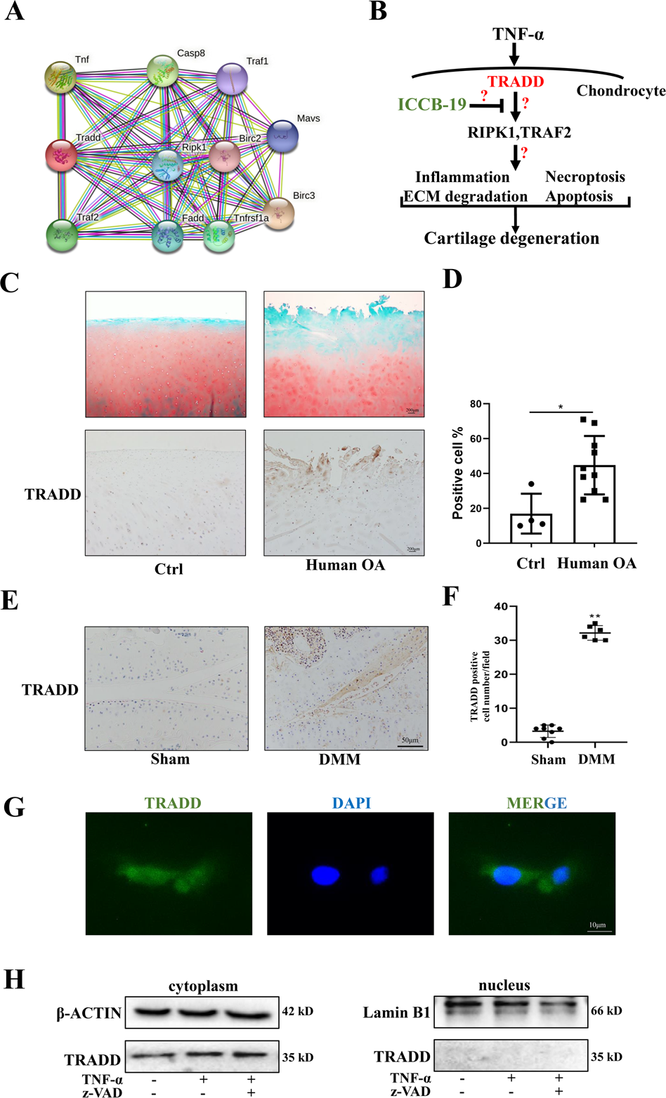
Fig. 2: TRADD is highly expressed in OA cartilage.

A The relationship and interaction between TRADD and other molecules shown in STRING database. B The hypothesis diagram of this study. C, D Representative images of Safranin O/Fast green staining and immunohistochemistry staining of TRADD-positive chondrocytes in human knee cartilage (scale bar: 200 μm) and statistical analysis of the ratio of TRADD-positive cells in control group (n = 4) and OA group (n = 10). E, F Representative images of immunohistochemistry staining of TRADD-positive chondrocytes (scale bar: 50 μm) and statistical analysis of the ratio of TRADD-positive cells in Sham group (n = 8) and DMM group (n = 6). G Representative images of immunofluorescence staining of TRADD-positive chondrocytes, scale bar: 10 μm. H Chondrocytes were stimulated by TNF-α for 24 h with or without z-VAD, TRADD in cytoplasm and nucleus were detected by western blot respectively. The data represents the means ± S.D. Significant difference between the DMM and sham groups are indicated as *P < 0.05, **P < 0.01.