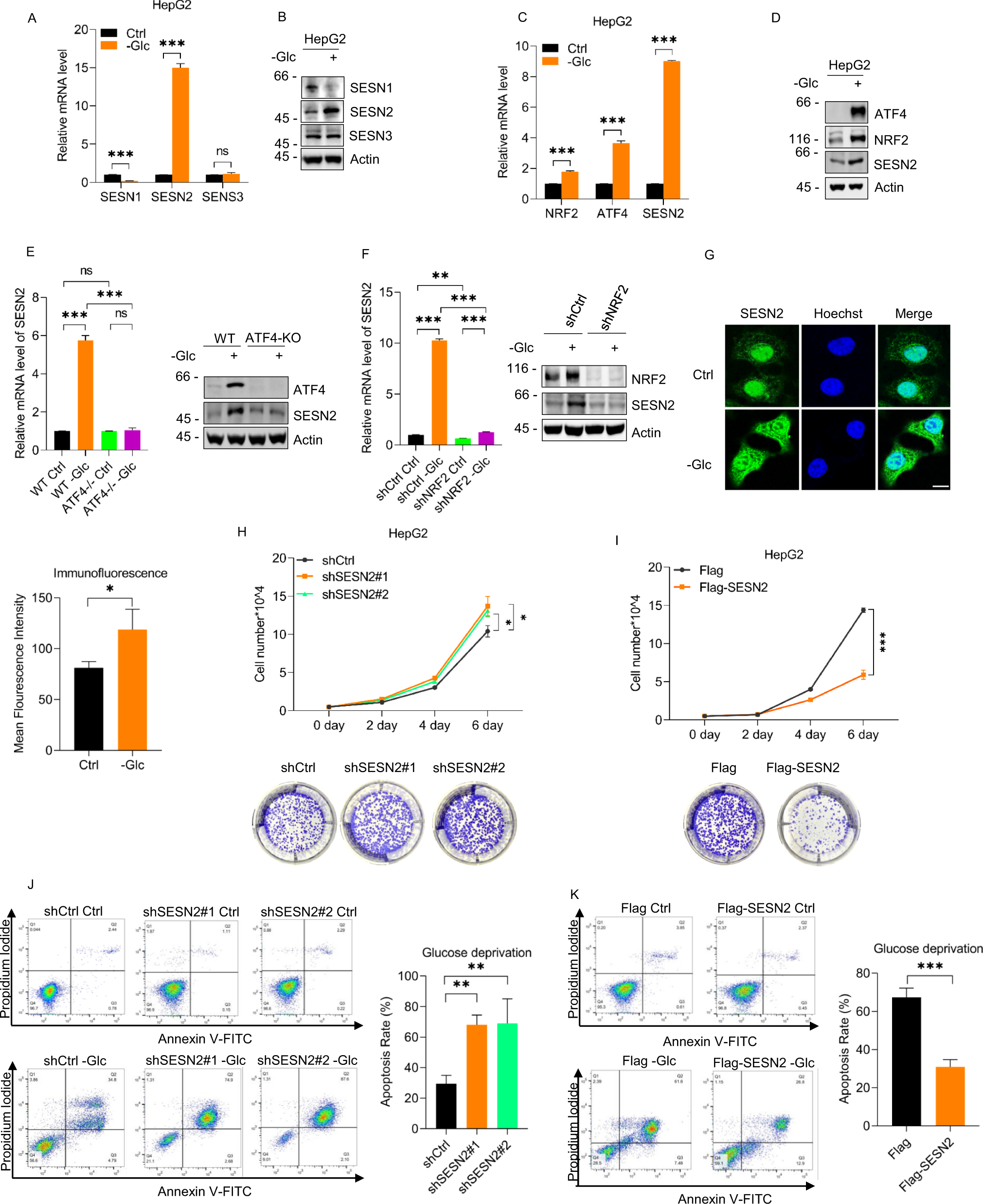
Fig. 1: Glucose-deprivation stress upregulates SESN2 through NRF2 and ATF4 to suppress growth and protect cells from apoptosis.

A, B Relative mRNA (A) and protein (B) levels of SESN1, SESN2, and SESN3 in HepG2 cells determined by qPCR and western blot, respectively, after culture in medium with (+) or without (−) 4 g/L glucose (Glc) for 12 h. Actin was used as a loading control throughout. C, D Relative mRNA (C) and protein (D) levels of ATF4, NRF2, and SESN2 in HepG2 cells determined after culture in medium with (+) or without (−) 4 g/L glucose (Glc) for 12 h. E Relative mRNA (left) and protein (right) levels of ATF4, NRF2, and SESN2 in WT and ATF4 knockout (KO) HepG2 cells after culture with (+) or without (−) 4 g/L glucose (Glc) for 12 h. F Relative mRNA (left) and protein (right) levels of NRF2 and SESN2 in HepG2 cells transduced with control (pLKO.1) or shRNAs targeting NRF2 and cultured in the presence (Ctrl) or absence of glucose (Glc) for 12 h. G Representative confocal images of SESN2 immunostaining and MFI (Mean Fluroscence Intensity) in HepG2 cells under control or glucose deprivation conditions for 12 h. Scale bar, 10 μm. H Cell growth rates (upper) and colony formation (lower) of HepG2 cells transduced with control (pLKO.1) or shRNAs targeting SESN2 measured as total cell numbers or colony numbers determined over 6 days or 10 days, respectively. I Cell growth rates (upper) and colony formation (lower) of HepG2 cells after transfection with Flag control or Flag-SESN2 vectors for 24 h measured as per H. J Flow cytometric assessment of apoptosis rate using Annexin V-FITC/PI staining in HepG2 cells transduced with control (pLKO.1) or shRNAs targeting SESN2 and cultured in the presence (Ctrl) or absence of glucose (Glc) for 24 h. K Annexin V-FITC/PI staining performed in HepG2 cells 24 h after transfection with Flag control or Flag-SESN2 vectors and further cultured in the presence (Ctrl) or absence of glucose (Glc) for 36 hours. A–K Data represent three independent experiments. A, C, E (left), F (left), H (upper), G (lower), I (upper), J (right), K (right) Data are mean ± SD, n = 3, *p < 0.05; **p < 0.01; ***p < 0.001; ns not significant, two-tailed paired Student’s t test (A, C, I (upper), G (lower), K (right)), two-way ANOVA analysis (E (left), F (left)), one-way ANOVA analysis (H (upper), J (right)).