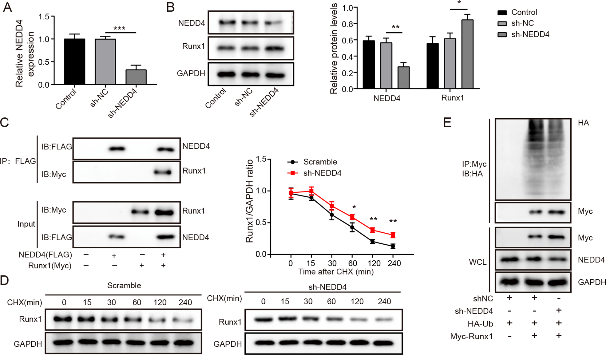
Fig. 5: NEDD4 promoted the degradation of Runx1 by ubiquitination.

A The knockdown efficiency of shNEDD4 was measured by qRT-PCR. B The protein levels of NEDD4 and Runx1 were detected by Western blotting after silencing NEDD4. C Co-IP used to analyze the interplay between NEDD4 and Runx1. D The turnover curve of Runx1 was measured in cells treated with cycloheximide (CHX). E Co-IP analysis of Myc-tagged Runx1 with Flag-tagged NEDD4. Mean ± SD, n = 3, *p < 0.05, **p < 0.01, ***p < 0.001. Statistical analysis was carried out by one-way ANOVA.