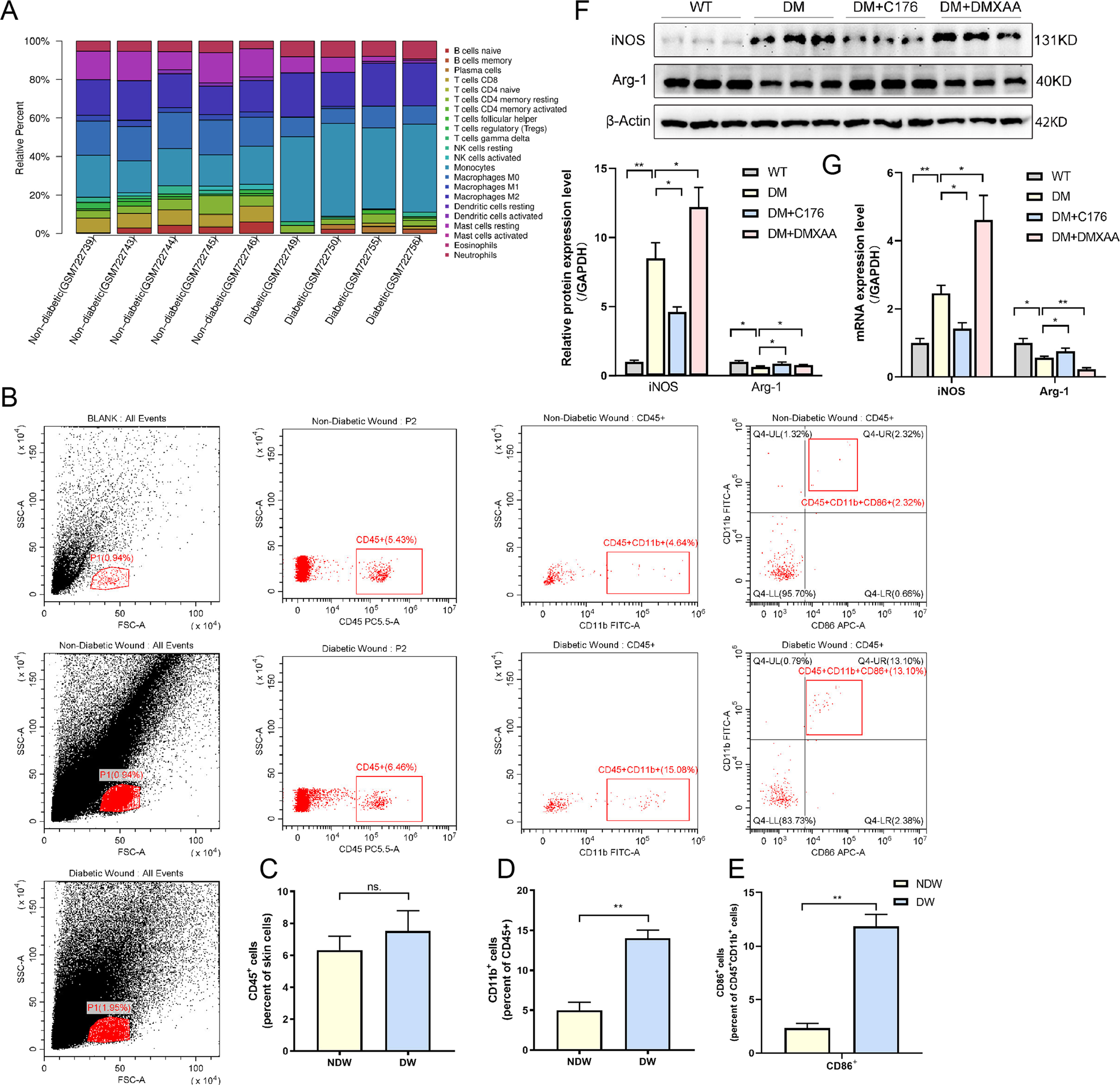
Fig. 5: STING activation promotes M1 polarization of macrophages in DW healing.

A Differential immune cell infiltration patterns between normal and diabetic tissue microenvironments were performed using GEO microarrays. B Wound leukocytes were isolated for flow cytometry and scatter plots, as well as those gated on wound total leukocytes (CD45), are shown. C Percentage of CD45+ cells in total wound homogenate in NDW and DW. D Percentage of CD11b+ cells in total wound leukocytes (CD45 + cells) in NDW and DW. E Percentage of CD86+ cells in total wound macrophages (CD45 + CD11b+ cells) in NDW and DW. Data were represented as mean ± SD from at least 3 independent experiments (n = 3 patients per group and experiment). F Wound lysates (at days 7 after trauma) of all groups (indicated at the top of each lane) were examined for iNOS and Arg-1 using western blot analysis. Blots are quantified using bar graphs. G Wound mRNA (at days 7 after trauma) levels were examined using RT-qPCR. For all bar graphs, data were represented as mean ± SD (n = 5). *P < 0.05, **P < 0.01 and ***P < 0.001, NDW vs DW (in C–E), WT vs DM, DM vs DM + DMXAA, DM vs DM + C176 (in F–G).