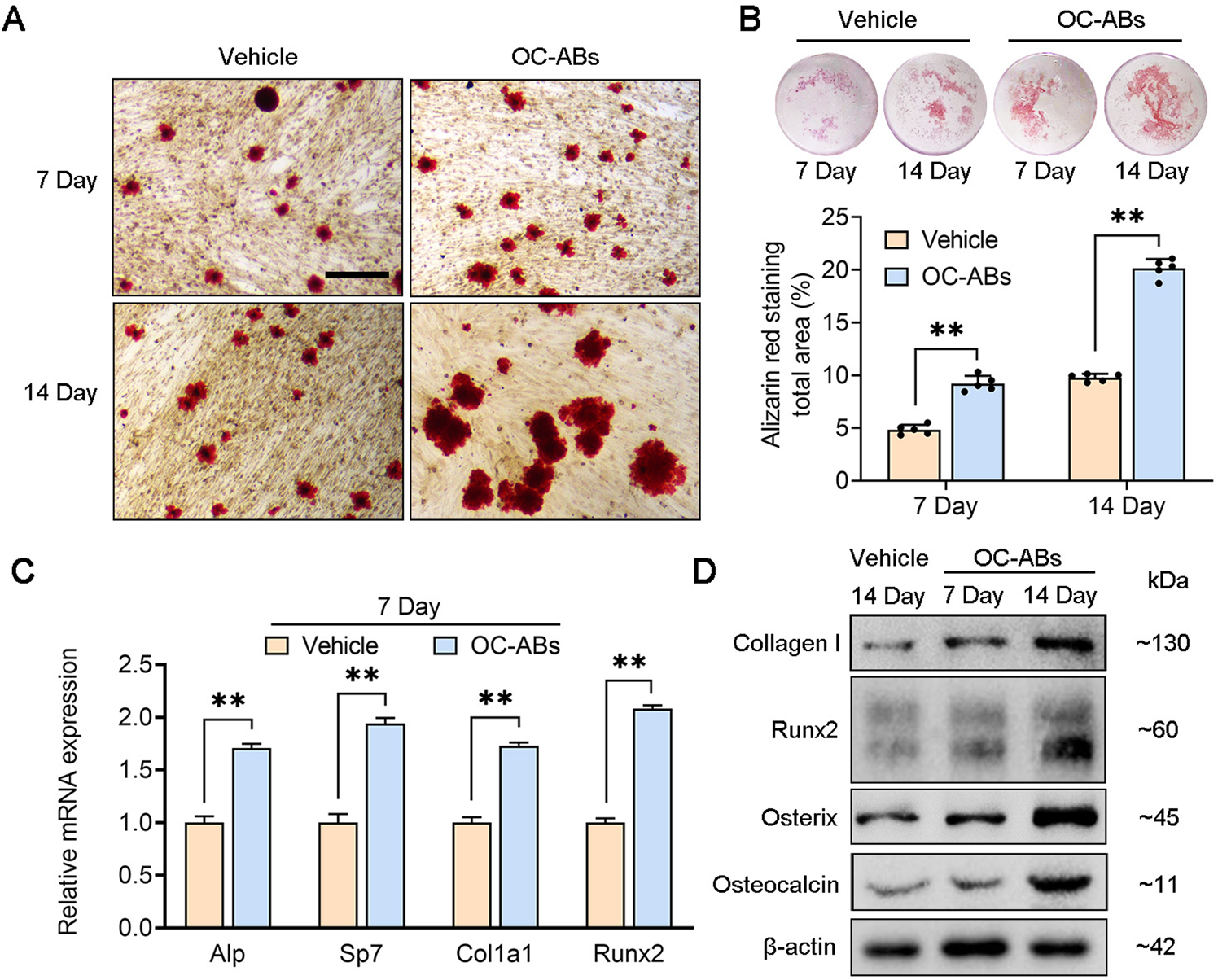
Fig. 3: Osteoclast-derived apoptotic bodies have pro-osteogenic effects in vitro.

A Representative Alizarin Red stained images for each indicated group, scare bar = 100 μm. B Representative trans-well images and quantification of mineralized areas, n = 5. C Real-time PCR results showed the mRNA relative expression of Alp, Sp7, Col1a1 and Runx2 between the indicated groups, n = 3. D Western blot showed the Collagen I, Runx2, Osterix and Osteocalcin expression of indicated groups. The data in each panel represent the means ± SD. p values were obtained by student’s two-tailed unpaired t test, *p < 0.05, **p < 0.01, ns = non-significant.