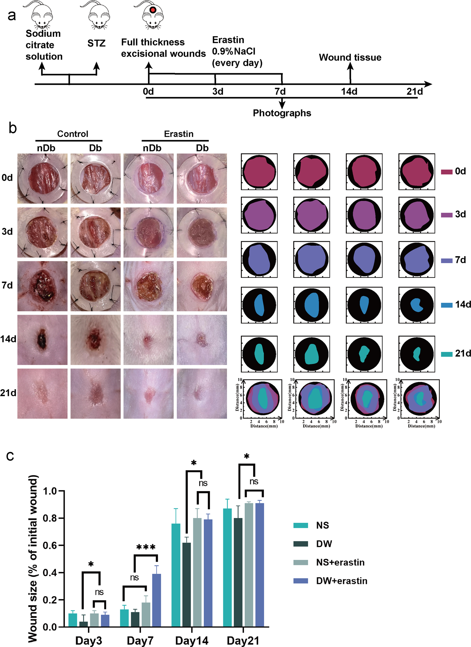
Fig. 5: Inducing ferroptosis increases increases the rate of wound healing in vivo.
From: Defective NCOA4-dependent ferroptosis in senescent fibroblasts retards diabetic wound healing

a A schematic view of the experimental setting. b Photographs of wound closure and simulation plots of wound closure. c The quantitative analysis of wound closure. Data represent the mean ± SEM of triplicates. *P < 0.05; ***P < 0.001; ns nonsignificant. STZ streptozotocin; nDb non-diabetic, Db diabetic.