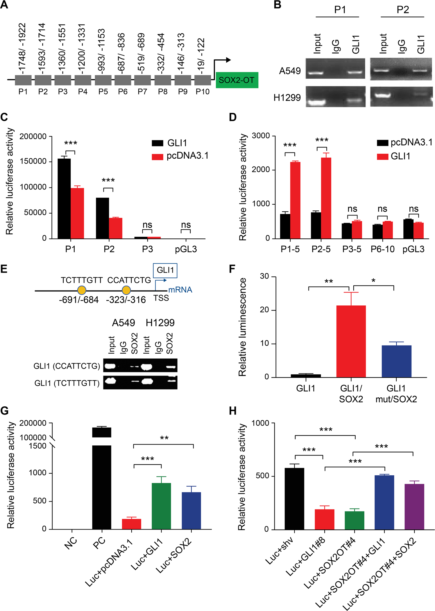
Fig. 3: GLI1 acts as a transcription factor to initiate SOX2OT transcription by directly interacting with its promoter.

A Diagram illustrating primer design for the amplification of the SOX2OT promoter. B ChIP demonstrated that GLI1 binds to the P1-P2 sequence upstream of the transcription start site of SOX2OT. C Luciferase assay displayed specific stimulation of the P1/P2 sequence compared to P3 and empty vector backbone in 293T cells. D Luciferase assay validated selective activation of the P1-5/P2-5 but not the P3-5/P6-10 sequence corresponding to the SOX2OT promoter by GLI1 in 293T cells. E JASPAR prediction and ChIP validation of the binding motifs of SOX2 on GLI1 promoter. F Luciferase assay of SOX2 binding to wild-type and mutated GLI1 promoter sequences in 293T cells. G Luciferase assay of GLI1-responding elements upon exogenous GLI1 or SOX2 overexpression. H Luciferase assay in 293T cells upon SOX2OT knockdown or double transfection with GLI1- or SOX2-overexpressing plasmids.