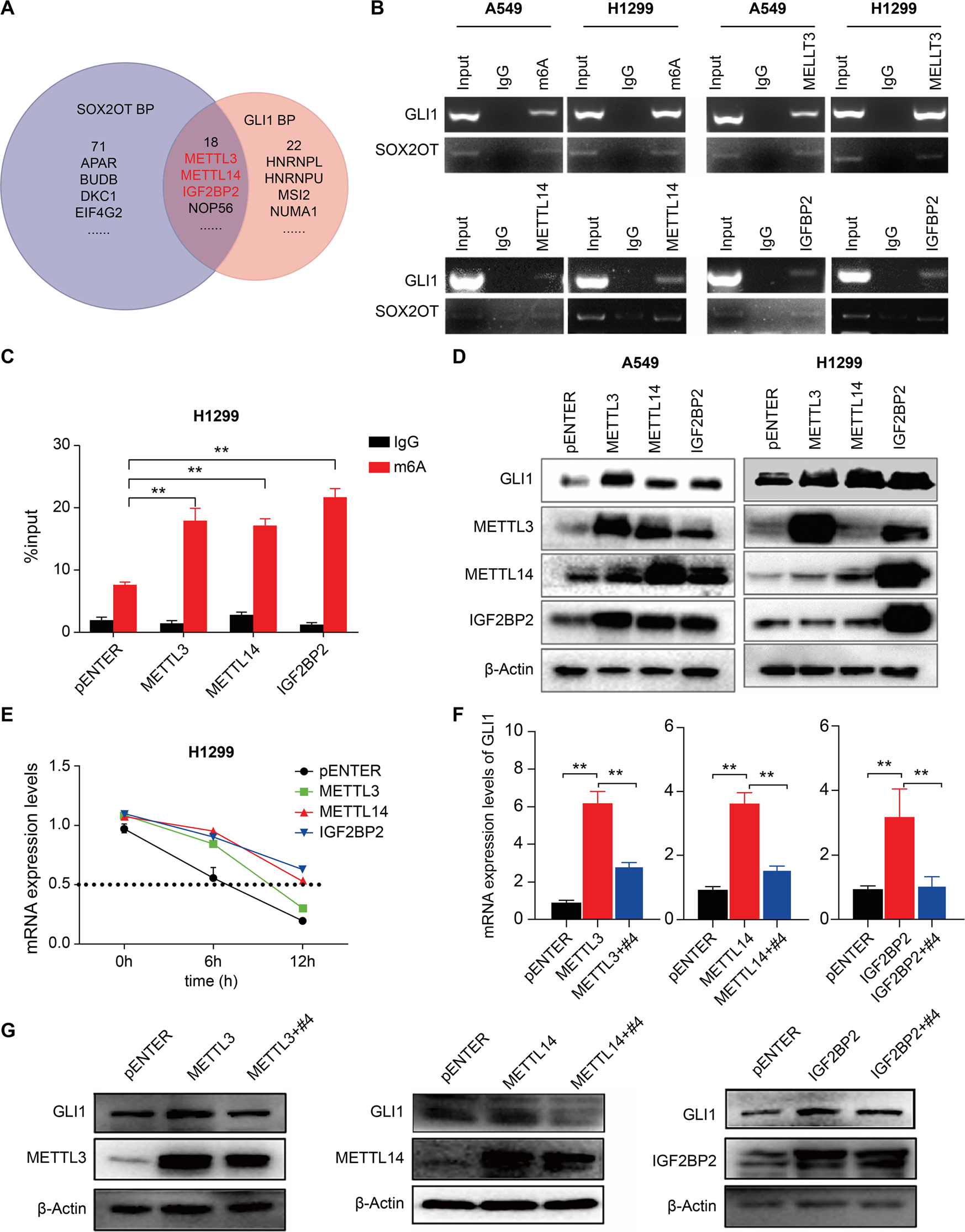
Fig. 4: SOX2OT-dependent m6A modification and stabilization of GLI1 mRNA by METTL3/14 and IGF2BP2.

A Proteins interacted with both GLI1 mRNA and SOX2OT were predicted using StarBase. B RIP assay demonstrated that SOX2OT and GLI1 mRNA were enriched for m6A modification and interacted with METTL3/14/IGF2BP2. C RIP-PCR validated that METTL3/14/IGF2BP2 overexpression promoted m6A modification of GLI1 mRNA. D METTL3/14/IGF2BP2 upregulation promoted GLI1 expression detected via immunoblotting. E RNA stability assay revealed that METTL3/14/IGF2BP2 overexpression increased GLI1 mRNA stability compared to the pENTER backbone. F Expression of GLI1 mRNA upon METTL3/14/IGF2BP2 overexpression or co-transfection with SOX2OT shRNA. G Expression of GLI1 at the protein level upon METTL3/14/IGF2BP2 overexpression or co-transfection with SOX2OT shRNA.