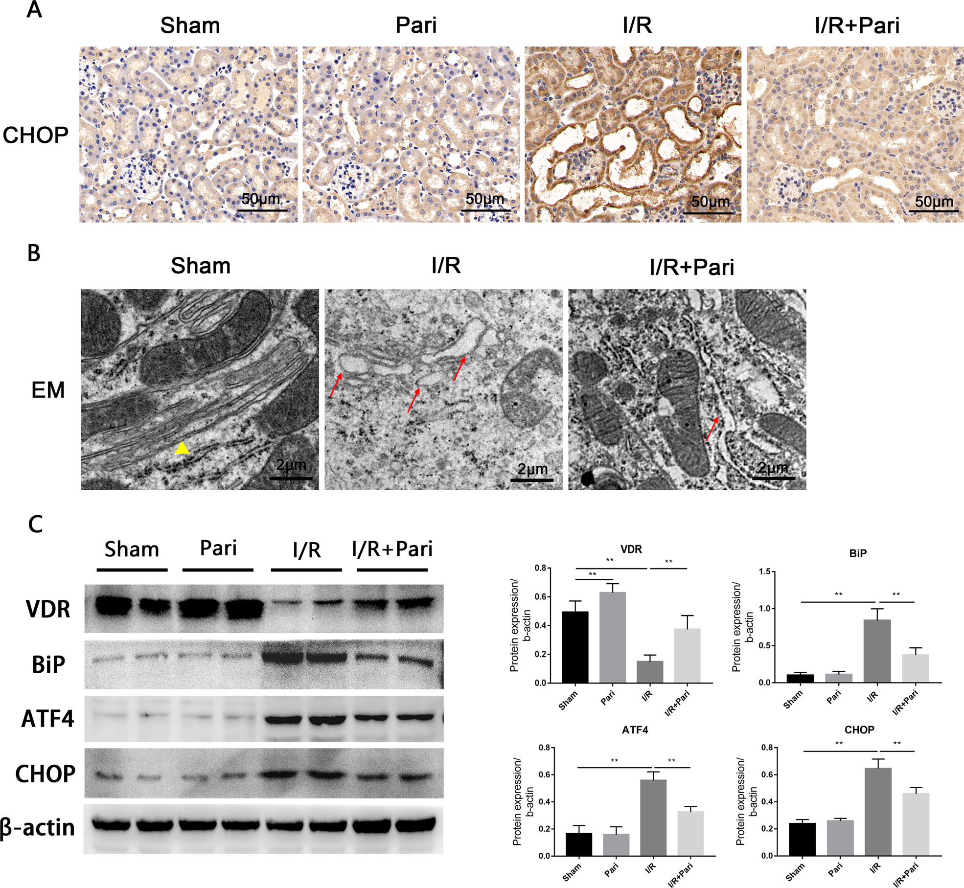
Fig. 2: Paricalcitol attenuated I/R-induced ERS.
From: Vitamin D receptor attenuate ischemia-reperfusion kidney injury via inhibiting ATF4

A Expression of CHOP was determined by immunohistochemical staining after 24 h of indicated treatment. Scale bar = 50 μm. B Representative images of endoplasmic reticulum injury at 24 h under indicated treatment were observed by EM. Triangles represent normal endoplasmic reticulum, arrows represent endoplasmic reticulum changes. Scale bar = 2 μm. C Expression of VDR, BiP, ATF4, and CHOP was determined by western blot and densitometric quantitation after 24 h of indicated treatment. **P < 0.01, n = 6 per group.