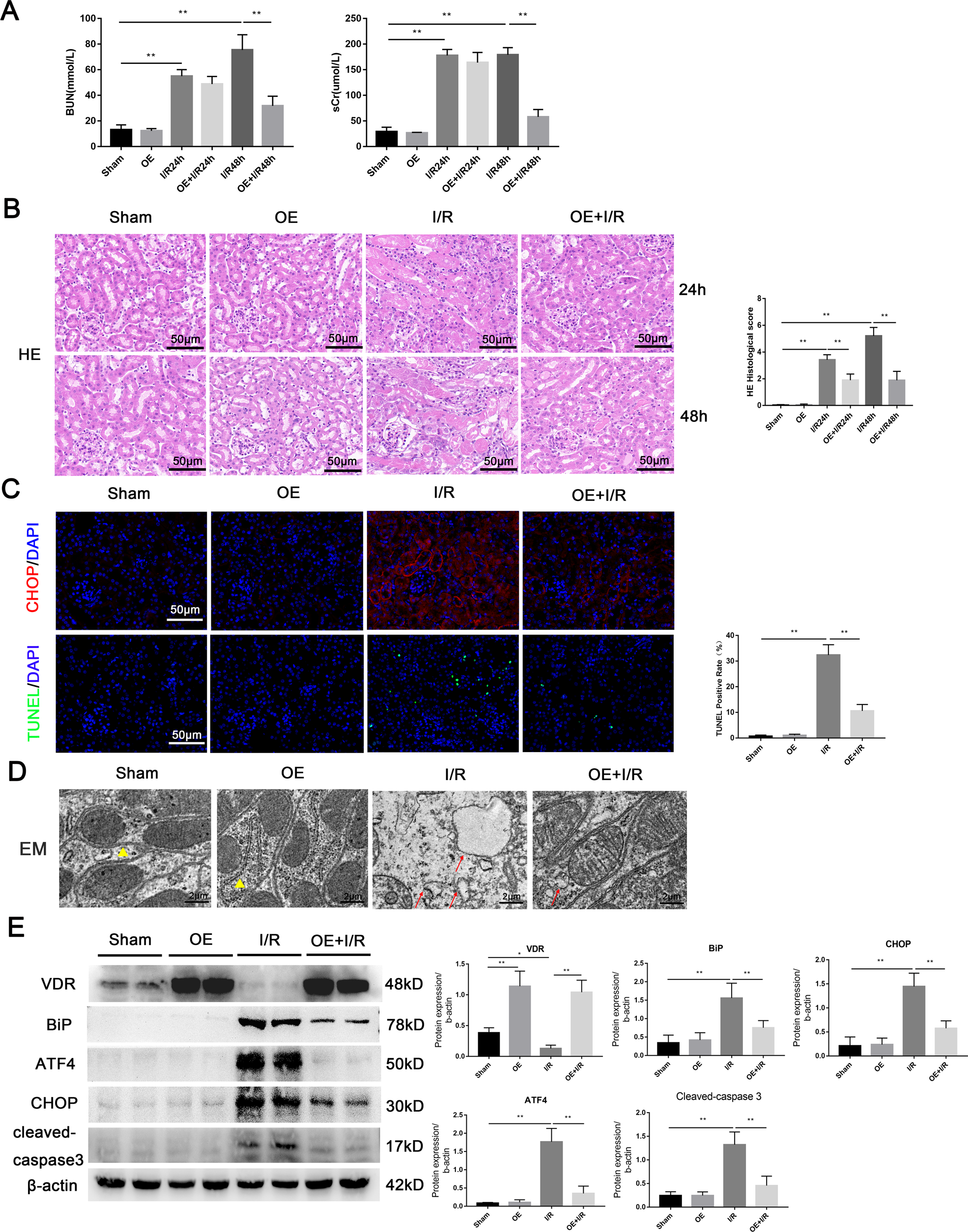
Fig. 5: Overexpression of VDR attenuated I/R-induced renal tissue damage, apoptosis, and ERS.
From: Vitamin D receptor attenuate ischemia-reperfusion kidney injury via inhibiting ATF4

A Serum BUN and sCr levels of each group at 24 h and 48 h were determined. B Representative renal images of HE. Scale bar = 50 μm. C Representative images of CHOP immunofluorescence staining and TUNEL staining. Scale bar = 50 μm. D Representative images of endoplasmic reticulum injury at 24 h under indicated treatment were observed by EM. Triangles represent normal endoplasmic reticulum, arrows represent endoplasmic reticulum changes. Scale bar = 2 μm. E Expression of VDR, BiP, ATF4, CHOP, and cleaved-caspase3 were determined by western blot and densitometric quantitation after 24 h of indicated treatment. *P < 0.05, **P < 0.01, n = 6 per group.