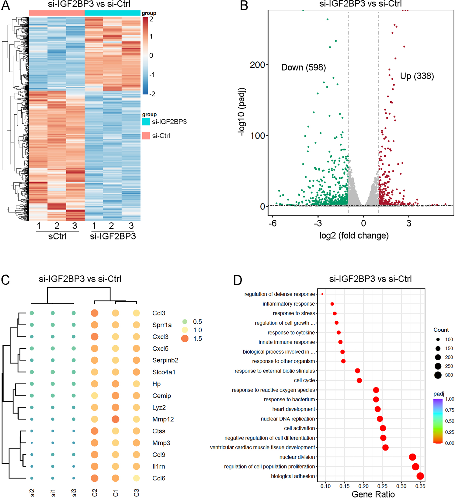
Fig. 5: RNA-seq analysis of IGF2BP3-dependent gene expression changes in P1 CMs.

A Heat map shows differentially expressed genes (DEGs) following IGF2BP3 knockdown (red, upregulated; blue, downregulated). B Volcano plot shows the numbers of differentially expressed genes. C Heat map shows the 15 top downregulated genes after knockdown of IGF2BP3. D GO analysis of the DEGs.