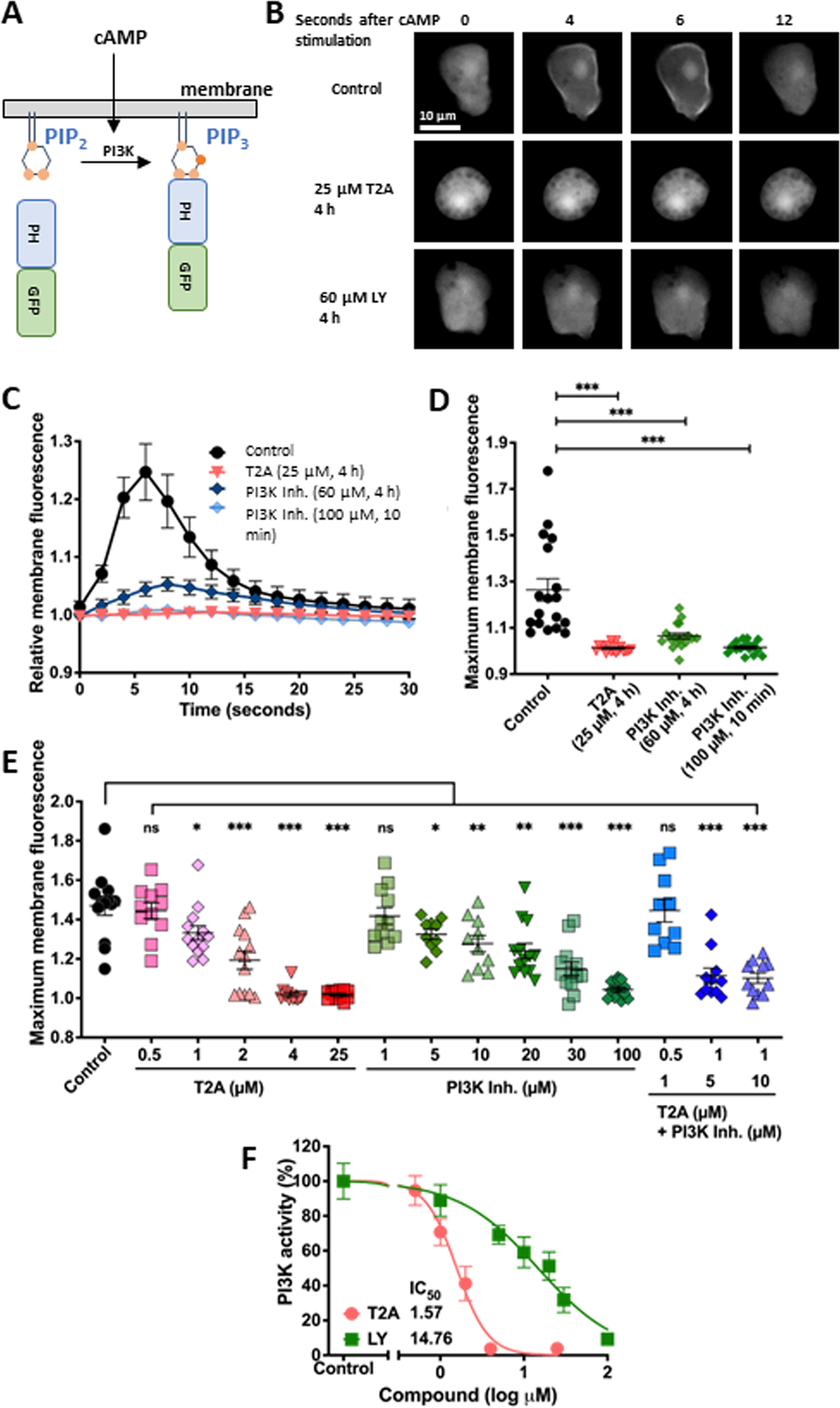
Fig. 2: T2A acutely inhibits PI3K activity in D. discoideum.

A PI3K activity can be quantified in D. discoideum by assessing the translocation of the PHCrac-GFP to bind PIP3 on the membrane following stimulation with single pulse of cAMP (6 biological repeats, 3 technical repeats). B Under control (solvent only) conditions PIP3-induced membrane localisation of PHCrac-GFP peaks at 4–6 s after cAMP stimulation. This activity is lost following treatment with T2A (25 µM for 4 h) or a PI3K inhibitor (LY294002; 60 µM for 4 h) (Supplementary Fig. S2) (6 biological repeats, 3 technical repeats). C Quantification of PIP3 production over time, in the presence of T2A or LY294002, by transient PHCrac-GFP membrane localisation, and D Maximum membrane fluorescence value confirms T2A inhibition of PI3K activity. E Dose-dependent inhibition of PIP3 production by T2A (0–25 µM) and LY294002 (0–100 µM) with 15 min treatment indicated by maximum membrane fluorescence values, identified a dose dependent acute block in PIP3 production (Supplementary Fig. S3) (6 biological repeats, 3 technical repeats). The combinations of 1 µM T2A with 5 µM PI3K inhibitor and 1 µM T2A with 10 µM PI3K inhibitor resulted in synergistic inhibition of PI3K activity (Supplementary fig. 3 for BLISS analysis) (#). F Comparison of PI3K inhibition by T2A and LY294002, enabling calculation of relative potency (IC50 values). All data are shown are derived from at least N = 6, with three independently stimulated cells analysed per experiment, and presented as mean ± SEM; *p ≤ 0.05, **p ≤ 0.01, ***p ≤ 0.001, ns (not significant, p > 0.05) (two-tailed Mann–Whitney test), # shows synergy (BLISS analysis).