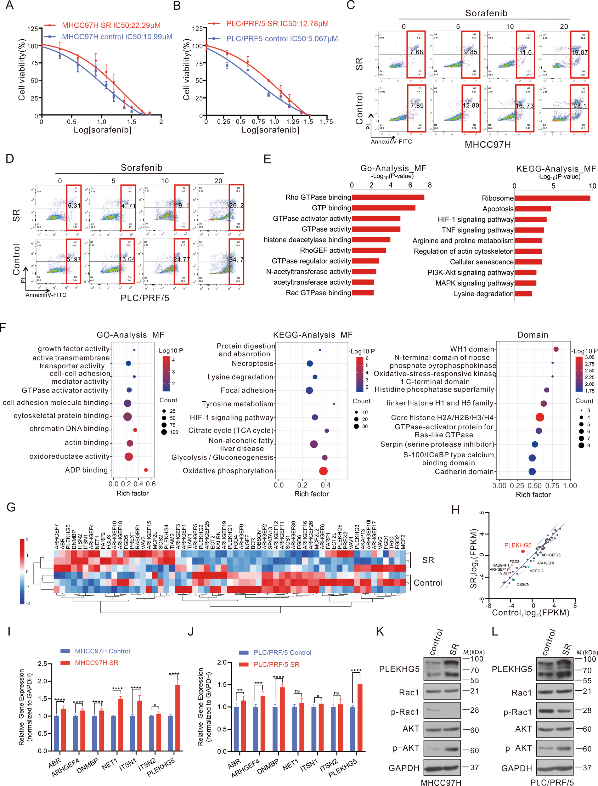
Fig. 1: PLEKHG5 is upregulated in sorafenib-resistant HCC cells.

A IC50 values of sorafenib for MHCC97H and MHCC97H-SR cells determined by CCK-8 assay. B IC50 values of sorafenib for PLC/PRF/5 and PLC5/PRF/5-SR cells determined by CCK-8 assay. C Apoptosis of MHCC97H and MHCC97H SR cells after 48 h treating with different doses of sorafenib detected by annexin V staining followed with flow cytometry assay. D Apoptosis of PLC/PRF/5 and PLC5/PRF/5 SR cells after 48 h treating with different doses of sorafenib detected by annexin V staining followed with flow cytometry assay. E Gene ontology and Kyoto Encyclopedia of Genes and Genomes analysis of different expressed genes between sorafenib sensitive and resistant cells. F Gene ontology, Kyoto Encyclopedia of Genes and Genomes and structural domain analysis of different expressed proteins between sorafenib sensitive and resistant cells. G Heat map of RhoGEFs obtained from RNA-sequencing data of MHCC97H SR and MHCC97H cells. H Correlation of RhoGEFs expression levels obtained from RNA-sequencing data of MHCC97H SR and MHCC97H cells. I qRT-PCR analysis of indicated mRNA levels in sorafenib sensitive and resistant MHCC97H cells. J qRT-PCR analysis of indicated mRNA levels in sorafenib sensitive and resistant PLC/PRF/5 cells. K Western blot analysis of indicated protein levels in sorafenib sensitive- and resistant- MHCC97H cells. L Western blot analysis of indicated protein levels in sorafenib sensitive and resistant PLC/PRF/5 cells. Error bars represent the mean ± SD from the biological triplicates, *P < 0.05, **P < 0.01, ***P < 0.001, ****P < 0.0001, one-way ANOVA analysis.