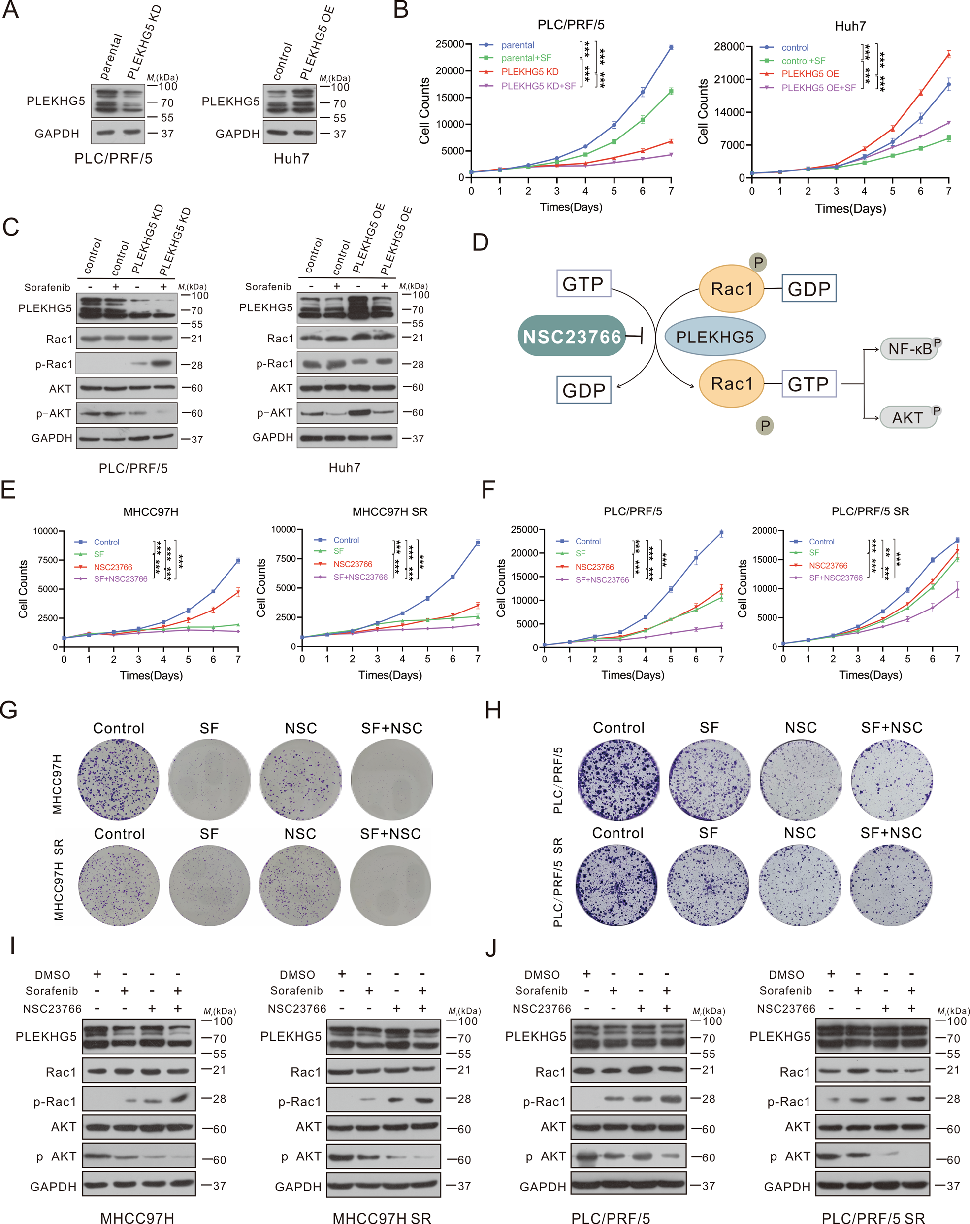
Fig. 3: PLEKHG5 expression correlates with HCC cell growth and promotes HCC cell sorafenib resistance.

A Detection of the efficiency of PLEKHG5 knockdown in PLC/PRF/5 cells and overexpression in Huh7 cells by Western blotting. GAPDH served as the loading control. B Continuous cell counts of PLEKHG5-KD, PLEKHG5-OE and their corresponding control cells treated with/without sorafenib by MTS assay. C Western blot analysis of the protein levels of PLEKHG5, Rac1, p-Rac1, AKT, and p-AKT in PLEKHG5-KD or PLEKHG5-OE cells treated with/without sorafenib for 48 h. GAPDH served as the loading control. D Schematic diagram of the mechanism of NSC23766 on the interaction between PLEKHG5 and Rac1 activity. E–H MTS assay and colony formation assays of sorafenib sensitive or resistant cells treated with sorafenib and/or NSC23766. I, J Western blot analysis of the protein levels of PLEKHG5, Rac1, p-Rac1, AKT, and p-AKT in sorafenib sensitive or resistant cells after treating with sorafenib and/or NSC23766 for 48 h. GAPDH served as the loading control. Error bars represent the mean ± SD, *P < 0.05, **P < 0.01, ***P < 0.001, ****P < 0.0001, one-way ANOVA analysis.