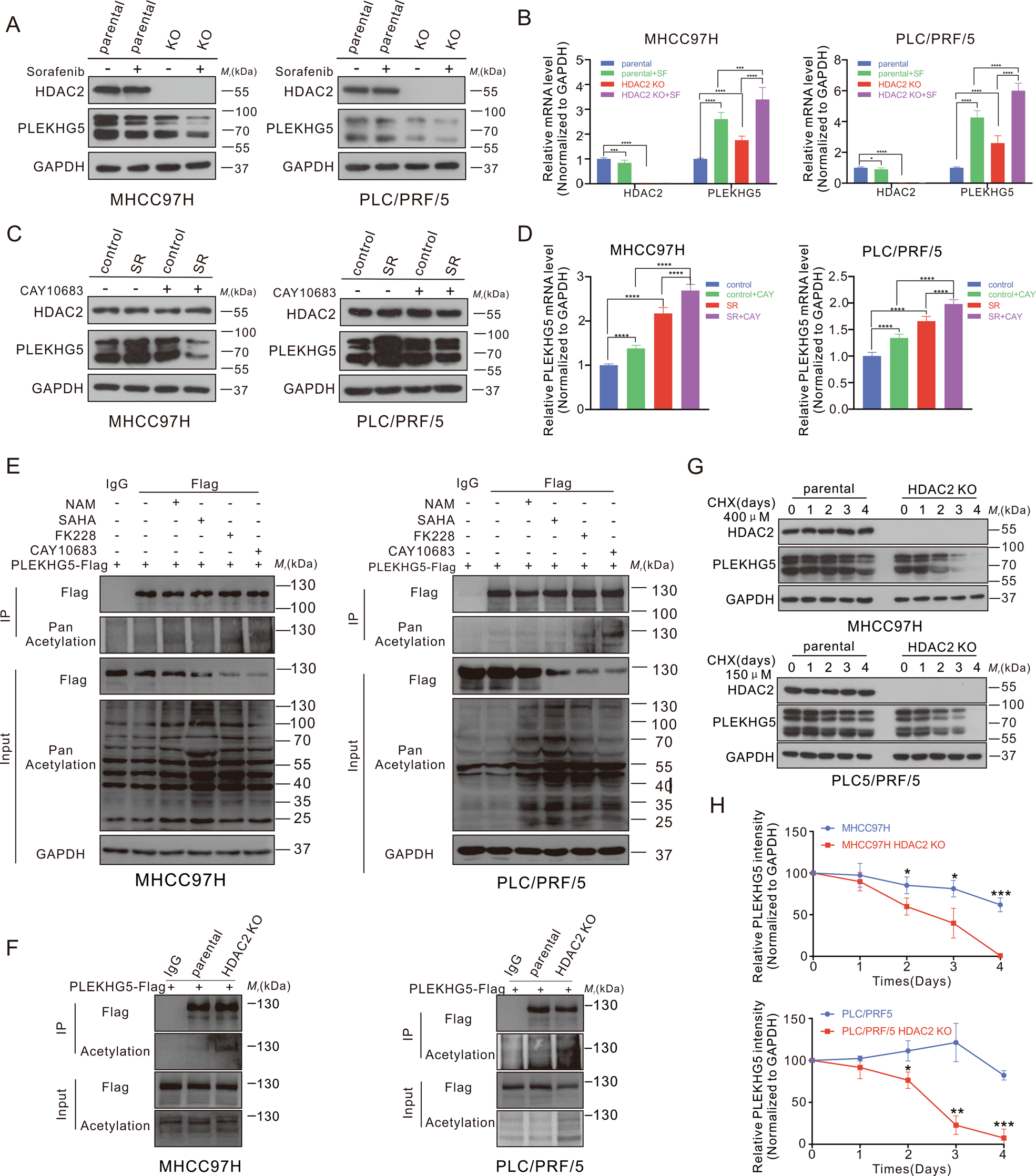
Fig. 5: HDAC2 deacetylates PLEKHG5 and maintains its protein stability.

A Western blot analysis of the protein levels of HDAC2 and PLEKHG5 in MHCC97H, PLC/PRF/5 parental and HDAC2 KO cells treated with or without sorafenib for 48 h. GAPDH served as the loading control. B qRT-PCR analysis of HDAC2 and PLEKHG5 levels in MHCC97H, PLC/PRF/5 parental and HDAC2 KO cells treated with or withoutsorafenib for 48 h. C Western blot analysis of the protein levels of HDAC2 and PLEKHG5 in MHCC97H, PLC/PRF/5 sorafenib sensitive and resistant cells treated with or without CAY10683 for 48 h. GAPDH served as the loading control. D qRT-PCR analysis of PLEKHG5 levels in MHCC97H, PLC/PRF/5 sorafenib sensitive and resistant cells treated with or without CAY10683 for 48 h. E IB analysis of WCL and anti-Flag IP derived from MHCC97H and PLC/PRF/5 cells transfected with PLEKHG5-Flag in the presence or absence of the NAM, SAHA, FK228, or CAY10683. F IB analysis of WCL and anti-Flag IP derived from parental and HDAC2 KO cells transfected with PLEKHG5-Flag. G, H Western blot analysis of the protein levels of HDAC2 and PLEKHG5 in parental and HDAC2 KO cells treated with CHX. Relative protein intensity of PLEKHG5 was quantified by ImageJ. GAPDH served as the loading control. Error bars represent the mean ± SD from the biological triplicates, *P < 0.05, **P < 0.01, ***P < 0.001, ****P < 0.0001, one-way ANOVA analysis.