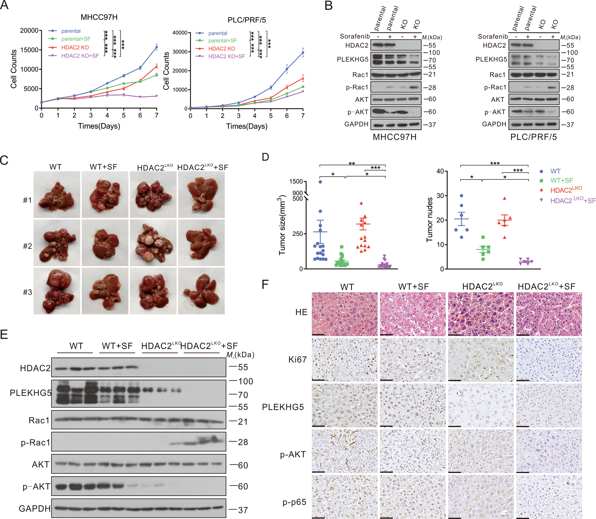
Fig. 6: Knockout of HDAC2 enhances the sensitivity of HCC to sorafenib in vitro and in vivo.

A Continuous cell counts of parental and HDAC2 KO cells treated with/without sorafenib by MTS assay. B Western blot analysis of the protein levels of HDAC2, PLEKHG5, Rac1, p-Rac1, AKT, and p-AKT in parental and HDAC2 KO cells treated with or without sorafenib for 48 h. GAPDH served as the loading control. C Gross appearances of murine livers of WT and HDAC2LKO mice treated with DEN intraperitoneal injection and followed with/without sorafenib therapy. D Measurement of HCC tumor size and number in each group from (C). E Western blot analysis of the protein levels of HDAC2, PLEKHG5, Rac1, p-Rac1, AKT, and p-AKT in each group from (C). GAPDH served as the loading control. F H&E staining and immunohistochemistry of Ki67, PLEKHG5, p-AKT, and p-p65 of each group from (C). Bar represents 200 μM. Error bars represent the mean ± SD, *P < 0.05, **P < 0.01, ***P < 0.001, ****P < 0.0001, one-way ANOVA analysis.