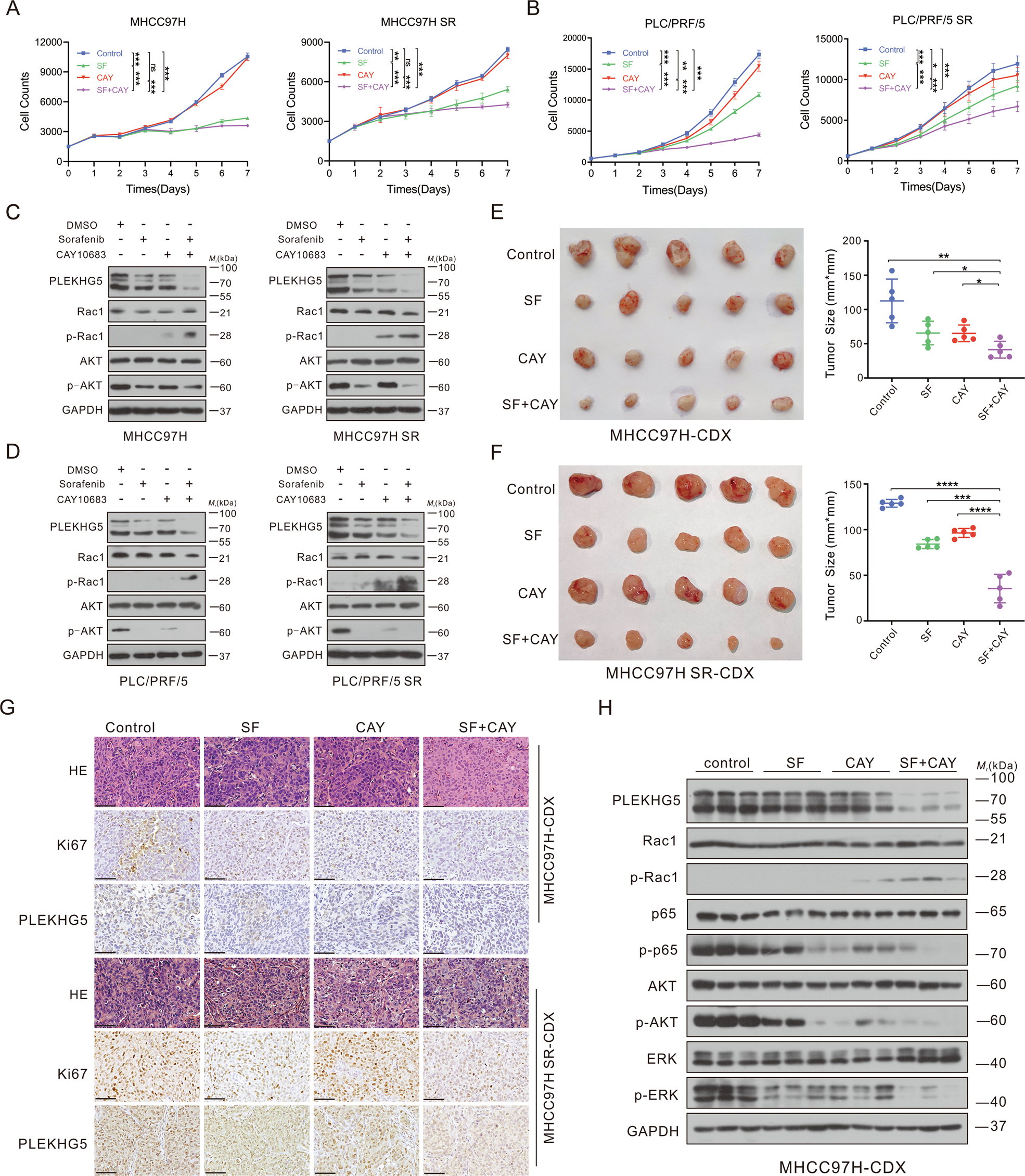
Fig. 7: Selective HDAC2 inhibition attenuates sorafenib resistance in HCC.

HCC cells were divided into 4 groups, one group served as control, and the others were treated with 1‰ DMSO, sorafenib, CAY10683 and CAY10683 combined with sorafenib, respectively. A Continuous cell counts of MHCC97H and MHCC97H SR cells treated with sorafenib and/or CAY10683 by MTS assay. B Continuous cell counts of PLC/PRF/5 and PLC/PRF/5 SR cells treated with sorafenib and/or CAY10683 by MTS assay. C Western blot analysis of the protein levels of PLEKHG5, Rac1, p-Rac1, AKT and p-AKT in MHCC97H and MHCC97H SR cells treated with sorafenib and/or CAY10683. D Western blot analysis of the protein levels of PLEKHG5, Rac1, p-Rac1, AKT and p-AKT in PLC/PRF/5 and PLC/PRF/5 SR cells treated with sorafenib and/or CAY10683. E Subcutaneous xenograft tumor formation with MHCC97H cells followed by treatment with intraperitoneal injection of drug solvent or sorafenib or CAY10683. Measurement of xenograft tumor size in each group. F Subcutaneous xenograft tumor formation with MHCC97H SR cells followed by treatment with intraperitoneal injection of drug solvent or sorafenib or CAY10683. Measurement of xenograft tumor size in each group. G H&E staining and immunohistochemistry of Ki67 and PLEKHG5 of each group from MHCC97H and MHCC97H SR cells-derived xenograft. Bar represents 200 μM. H Western blot analysis of the protein levels of PLEKHG5, Rac1, p-Rac1, p65, p-p65, AKT, p-AKT, ERK and p-ERK in each group from MHCC97H-CDX. Error bars represent the mean ± SD, *P < 0.05, **P < 0.01, ***P < 0.001, ****P < 0.0001, one-way ANOVA analysis.