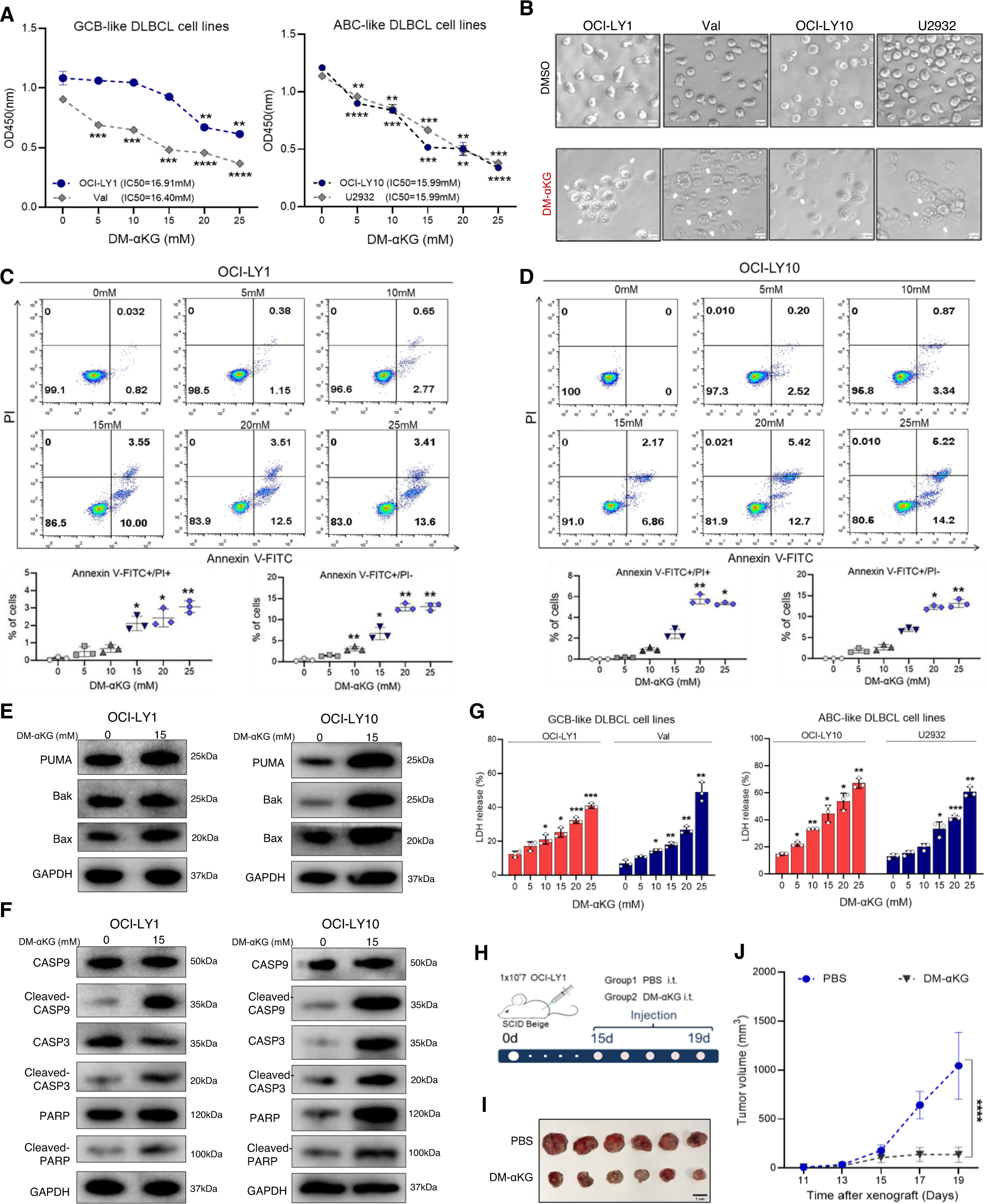
Fig. 2: α-KG suppressed cell growth by inducing cell death in DLBCL.

A GCB-like DLBCL cells (OCI-LY1, Val) and ABC-like DLBCL cells (OCI-LY10, U2932) were treated with 0.1% DMSO or DM-αKG (5, 10, 15, 20, 25 mM) for 24 h. CCK-8 assay was performed to detect cell proliferation. The IC50 of different cell lines were as follows: 16.91 mM (OCI-LY1), 16.40 mM (Val), and 15.99 mM (OCI-LY10 and U2932). B After treating with 0.1% DMSO or 15 mM DM-αKG for 24 h, morphology of OCI-LY1, Val, OCI-LY10, and U2932 cells were detected by light microscope (scale bar = 10 μm). C, D OCI-LY1 and OCI-LY10 cells were treated with 0.1% DMSO or DM-αKG (5, 10, 15, 20, 25 mM) for 24 h. Flow cytometry analysis showed the scatter plots, quantitative Annexin V-FITC+/PI-, and quantitative Annexin V-FITC+/PI+ in OCI-LY1 (C) and OCI-LY10 (D) cells. E, F OCI-LY1 and OCI-LY10 cells were treated with 0.1% DMSO or 15 mM DM-αKG for 24 h. Immunoblot analysis revealed the expression of apoptosis-related proteins, including PUMA, Bak, Bax (E), CASP9, cleaved-CASP9, CASP3, cleaved-CASP3, PARP, and cleaved-PARP (F). G OCI-LY1, Val, OCI-LY10, and U2932 cells were treated with 0.1% DMSO or DM-αKG (5, 10, 15, 20, 25 mM) for 24 h. Supernatant LDH levels were examined by the LDH release assay. H–J Four-week-old female SCID beige mice were subcutaneously injected with 1 × 107 OCI-LY1 cells and randomized into 2 groups (n = 6/group). Vehicle (PBS, 100 μL per mouse) or DM-αKG (500 mg/kg) was intratumorally injected every day for 5 times (H). Images of tumor bodies were shown on day 20 (I, scale bar = 1 cm). Volume measurements demonstrated tumor growth at two-day intervals (J). All data were presented as means ± SD of 3 independent experiments. The data were analyzed by one-way ANOVA followed by Dunnett’s multiple comparison tests in (A, C, D, G), or two-way ANOVA with Sidak correction in (J). *P < 0.05, **P < 0.01, ***P < 0.001, ****P < 0.0001.