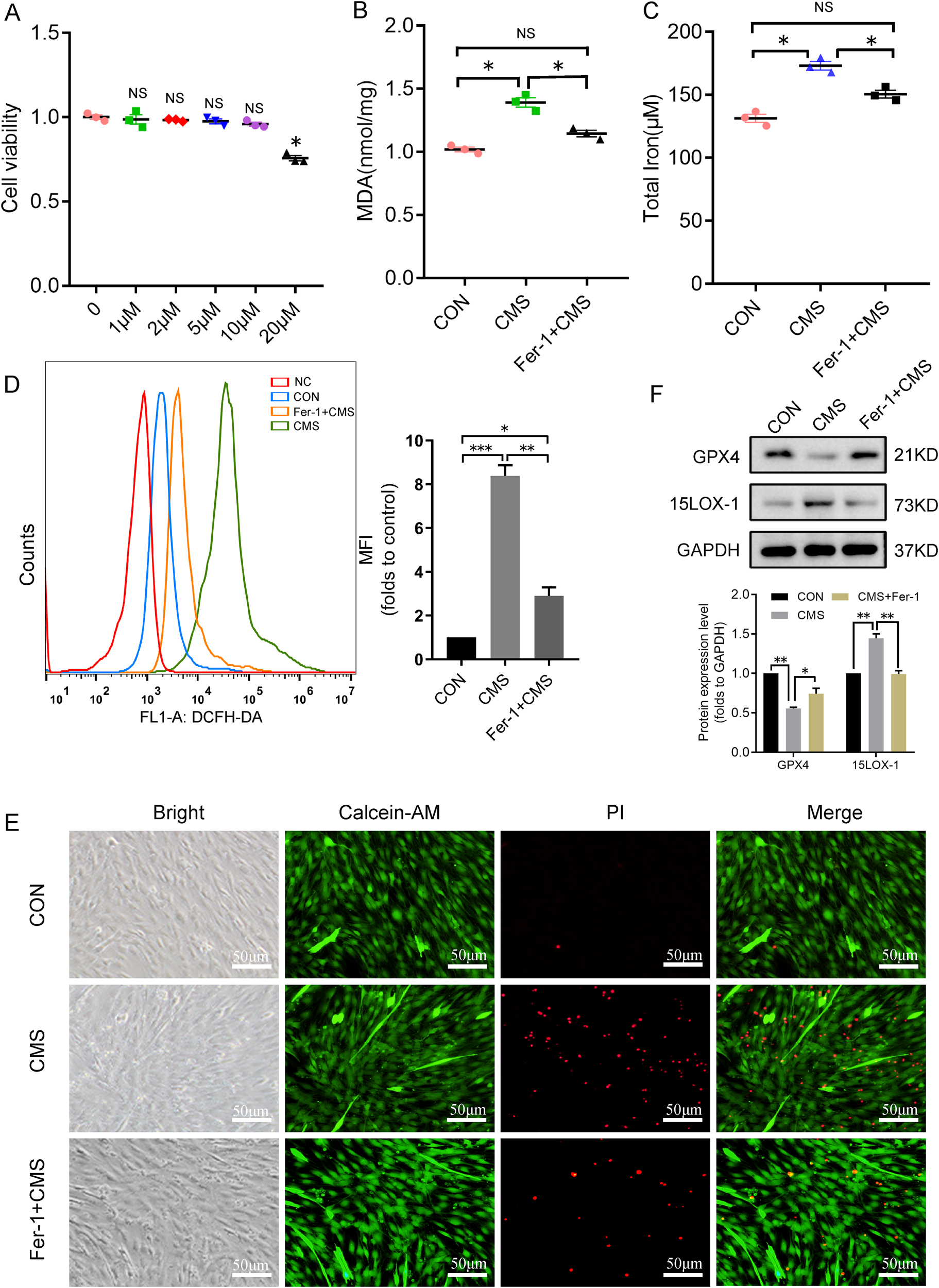
Fig. 3: Fer-1 inhibits ferroptosis and injury induced by mechanical stress.

A C1C12 myoblasts were incubated with various concentrations (up to 20 μM) of fer-1 for 24 h, and the cell viability was measured with CCK-8. B–D Lipid peroxidation of cells was determined with MDA Assay Kit total cellular iron was detected with Iron Assay Kit and ROS was analyzed by DCFH-DA with flow cytometry after C2C12, which was pretreated with fer-1 for 24 h, CMS for 4 h. E The living/dead cells were indicated by Calcein AM/PI staining (Calcein AM, living cells, green; PI, dead cells, red). F The representative proteins of ferroptosis were analyzed by western blotting. CON control, NC negative control, CMS cyclic mechanical strain. Fer-1, ferrostatin-1. A, B, C, D (right), F (down) Data are expressed as the mean ± SEM. NS, no significance, *P < 0.01, **P < 0.05, ***P < 0.001 (n = 3/group).