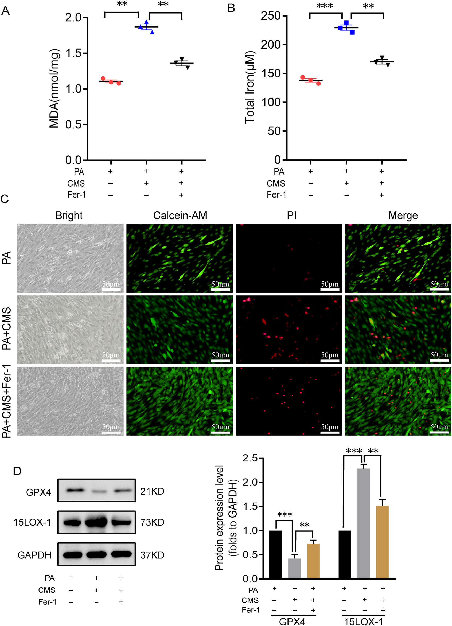
Fig. 5: Fer-1 has an identical effect on ferroptosis and injury induced by mechanical stress in PA-treated myoblasts.

A, B C2C12 myoblasts were cultured with 100 μM PA for 48 h and treated with fer-1 for 24 h before CMS for 4 h. After that, MDA were determined by a MDA assay kit (A) and total iron by an iron assay kit (B) separately. C The living/dead cells were indicated by Calcein AM/PI staining (Calcein AM, living cells, green; PI, dead cells, red). D The representative proteins of ferroptosis were analyzed by western blotting. CON, control. CMS, cyclic mechanical strain. PA palmitic acid. A, B, D (right) Data are expressed as the mean ± SEM. NS, no significance, *P < 0.01, **P < 0.05, ***P < 0.001 (n = 3/group).