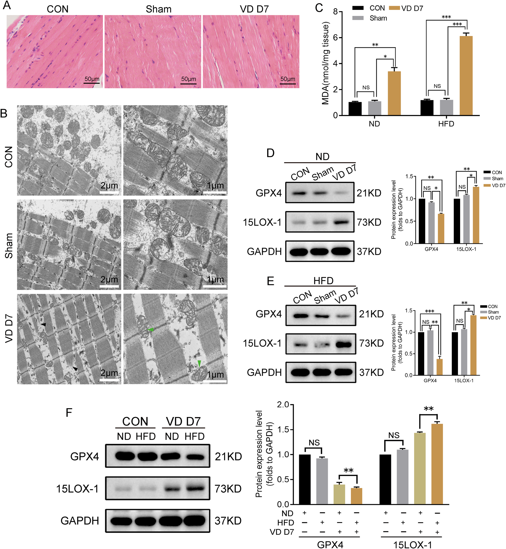
Fig. 6: Ferroptosis contributes to PFM injury in vivo.

In order to investigate and confirm whether ferroptosis contributes to PFM injury induced by mechanical stretch, a mouse model of pelvic floor muscle stretch was established by VD. On the 7th day after VD, the following tests were performed in each group (n = 3/group). A HE staining of pelvic floor muscle. B Transmission electron microscopy of pelvic floor muscle (damaged muscle filaments, black arrow) and the mitochondrial shrinkage (green arrow). C MDA assay was done to determine the lipid peroxidation. D–F Western blotting was applied to detect the proteins closely related to ferroptosis in the ND group, HFD group, and the two groups were compared. CON, control, CMS cyclic mechanical strain. VD D7, vaginal dilation day 7. ND, normal diet. HFD, high-fat diet. C, D (right), E (right), F (right) Data are expressed as the mean ± SEM. NS, no significance, *P < 0.01, **P < 0.05, ***P < 0.001.