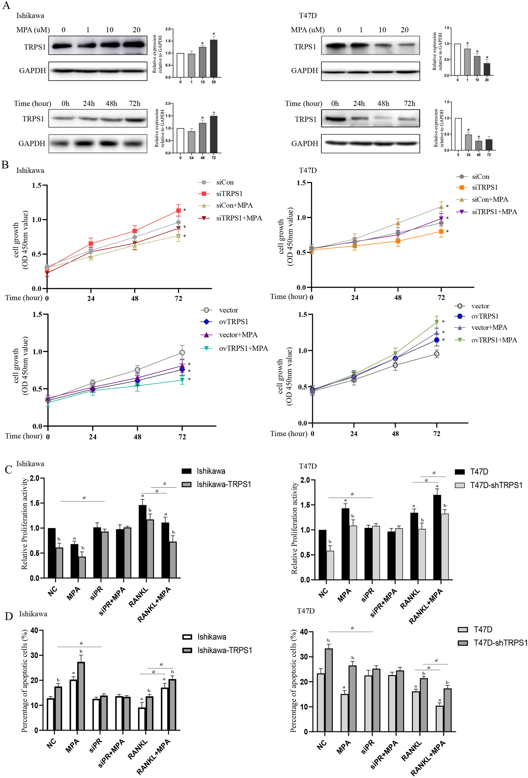
Fig. 6: TRPS1 participated in regulating the function of MPA on endometrial cancer cells and breast cancer cells.

A MPA regulated the protein level of TRPS1 in a dose- and time-dependent manner in Ishikawa and T47D cells, respectively. B Knockdown or overexpression of TRPS1 affected the effect of MPA on tumor cells of endometrium and mammary glands using CCK8 methods. C Cell proliferation assay was employed to assess the role of TRPS1 in indicated treatment after constructing TRPS1 overexpression or knockdown stable cell lines. D Cell apoptosis was evaluated by flow cytometry in stably transfected cell line with overexpression or knockdown of TRPS1 after relevant treatment. *p < 0.05. aCompared with negative control; bcompared with its counterpart group; #compared with indicated groups.