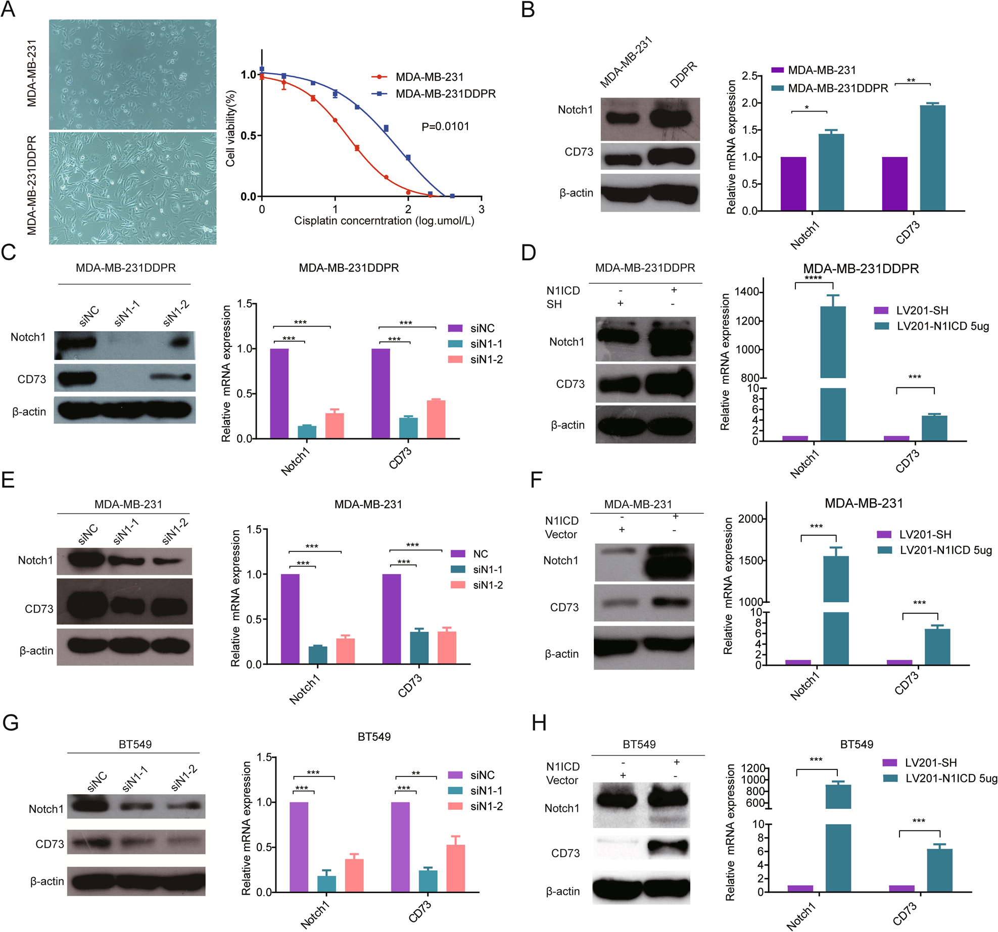
Fig. 2: Positive correlation of Notch1 and CD73 expression in breast cancer cell lines.

A Cellular morphology of MDA-MB-231 cells (Up) and MDA-MB-231DDPR cells (Down). B Cell viability analysis of MDA-MB-231 and MDA-MB-231DDPR cells using CCK-8 assay after treatment with cisplatin. C and D Real-time RT-PCR and Western blot detected that, ectopically over-expressed Notch1 Intracellular Domain (N1ICD) or Notch1 knockdown, the Notch1 and CD73 expression in cisplatin-resistant cells respectively. E and F The relative mRNA expressions and the protein levels of Notch1 and CD73 were determined, following ectopically over-expressed N1ICD in a dose-dependent way or simultaneously transfected with two siRNA targeting Notch1, by quantitative real-time PCR and western blot in MDA-MB-231cells. And (G) and (H) in BT549. Data were presented as the mean ± SEM in three independent experiments. *p < 0.05, **p < 0.01 and ***p < 0.001 (Student’s t test) as compared with control cells.