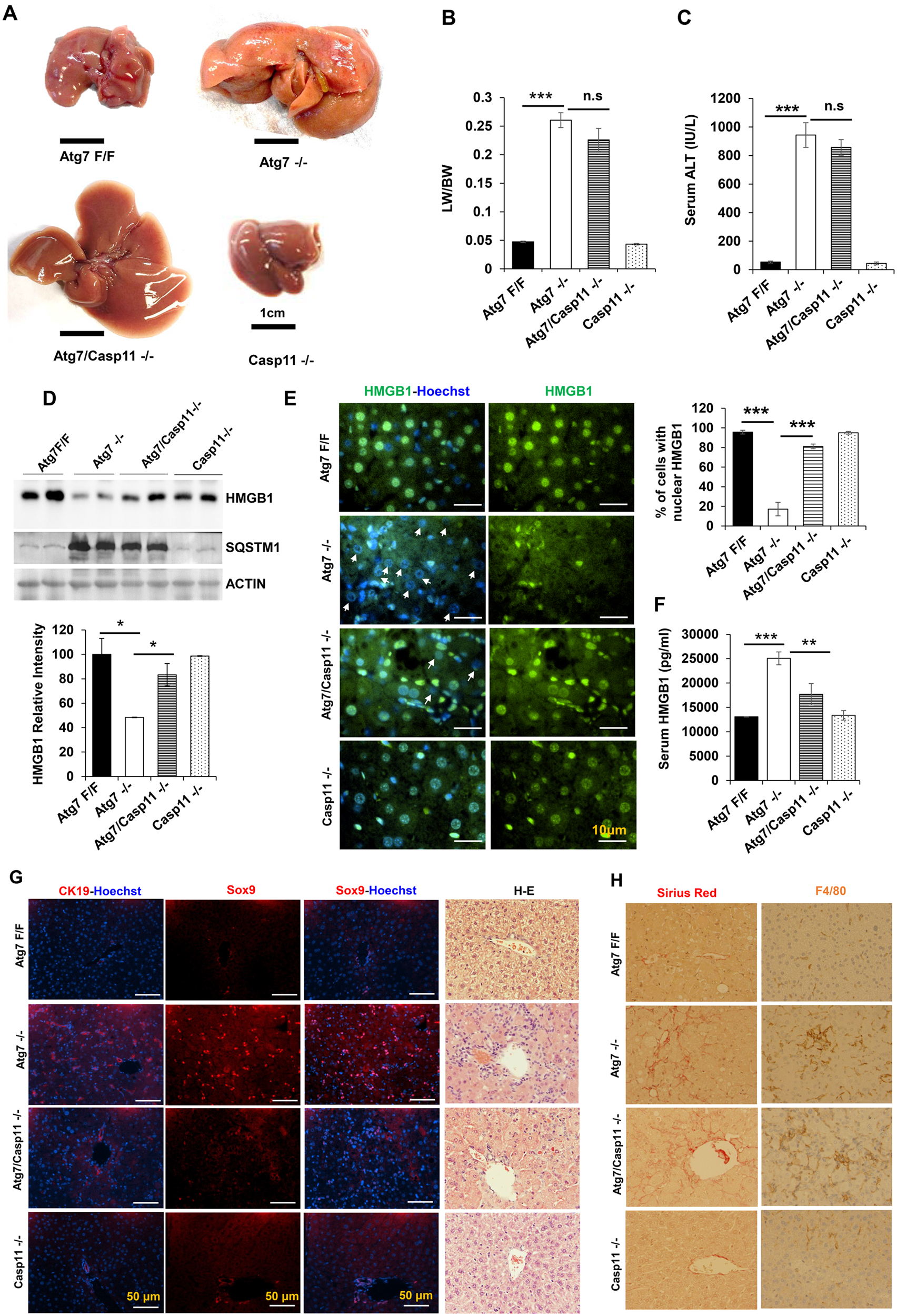
Fig. 1: Caspase-11 deletion prevents HMGB1 release and ductular cell proliferation in the autophagy-deficient liver.

A Representative gross morphology of the livers of 9-week-old mice of the indicated genotypes. B, C The liver weight and body weight (LW/BW) ratio and the serum ALT levels were determined for 9-week-old mice. D Total liver lysates from 9-week-old mice were analyzed by immunoblotting. Protein band intensity was normalized to ACTIN band intensity. E Liver sections were stained for HMGB1. Arrows indicate hepatocytes without nuclear HMGB1.Bar graph shows the percentage of hepatocytes with nuclear HMGB1. F Serum HMGB1 levels in 9-week-old mice (n = 4–7 mice/group). G Liver sections were subjected to H&E staining (×200), which showed increased ductular cells in Atg7−/− livers and immunostaining for CK19 and Sox9, markers for ductular cells. H Liver sections were subjected to Sirius Red staining for fibrosis (×200) and immunostaining for F4/80, a marker of Kupffer’s cells (×200). Data are expressed as the mean ± SEM. *P < 0.05, **P < 0.01, ***P < 0.001, n.s: not significant (n = 3).