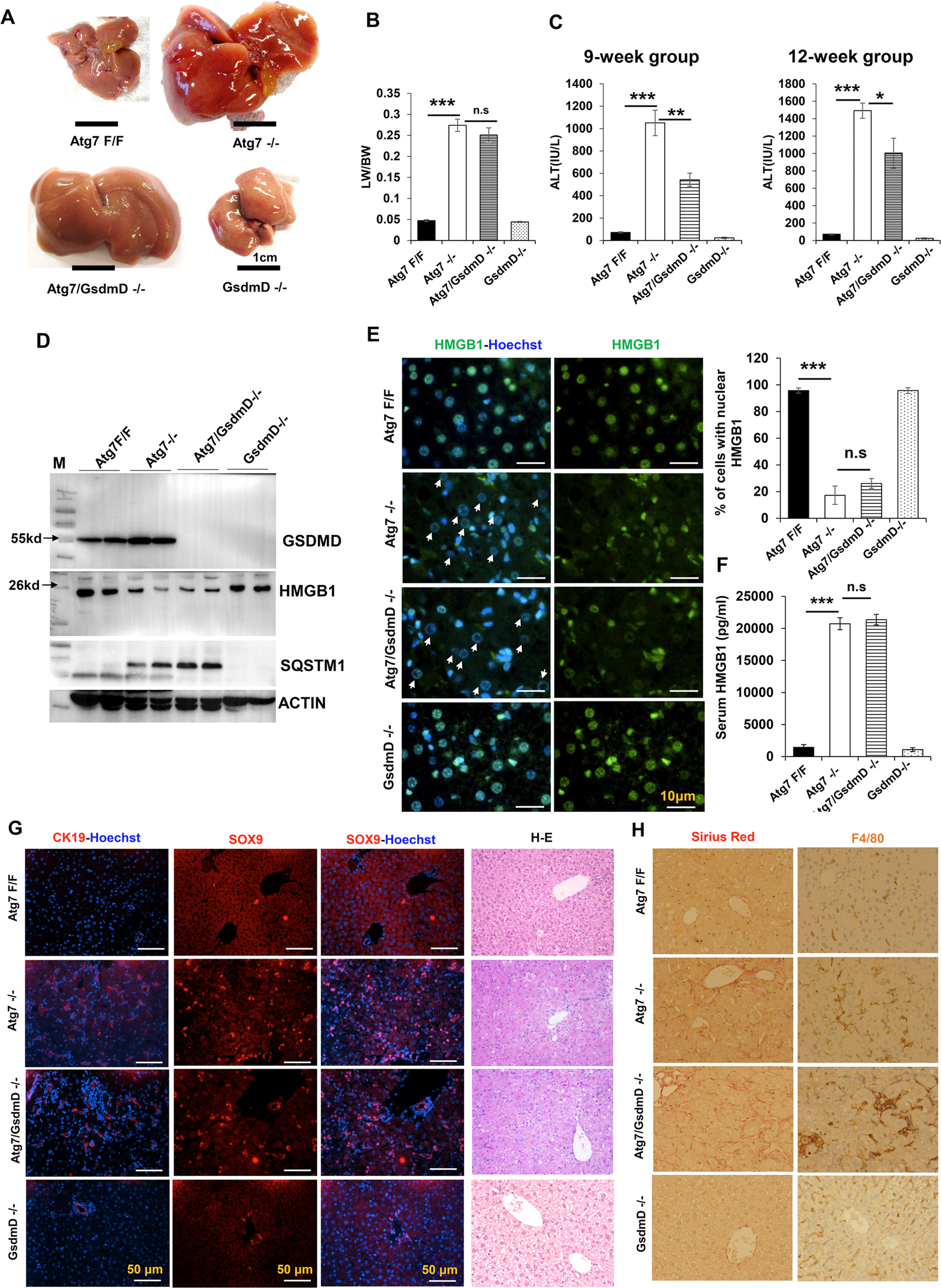
Fig. 4: Gasdermin D deletion does not prevent hepatic HMGB1 release and ductular reaction.

A Representative gross morphology of livers of 9-week-old mice of the designated genotypes. B, C The LW/BW ratio and the serum ALT levels were determined for 9-week-old and 12-week-old mice. D Liver lysates from 9-week-old mice were analyzed by immunoblotting. E Liver sections were stained for HMGB1. Arrows indicate hepatocytes without nuclear HMGB1. Bar graph shows the percentage of hepatocytes with nuclear HMGB1. F Serum HMGB1 levels in 9-week-old mice (n = 3–4 mice/group). G Liver sections were subjected to H&E staining (×200) or immunostaining for CK19 and SOX9. H Liver sections were subjected to Sirius Red staining (×200) or immunostaining for F4/80 (×200). Data are expressed as the mean ± SEM. *P < 0.05, **P < 0.01, **P < 0.001, n.s: not significant (n = 3).