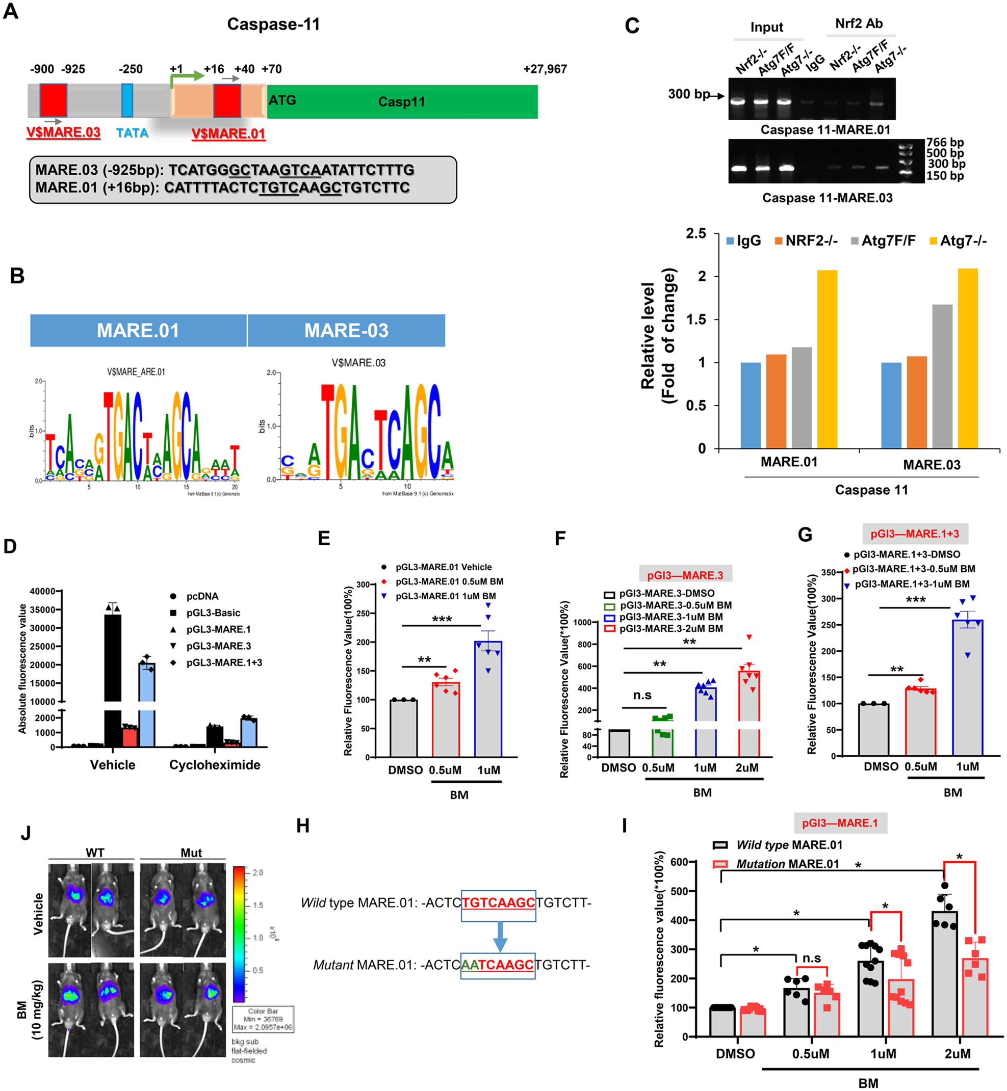
Fig. 6: NRF2 transcriptionally upregulates Caspase-11 expression.

A Endogenous NRF2 binding regions-MARE.01 and MARE.03 in mouse Caspase-11 promotor. Potential NRF2 binding sites are highlighted in red block and the DNA sequences are shown in the box. The underlined nucleotides are the core sequences of the MARE.01 and MARE.03. B The sequence motif in MARE.01 and MARE.03 as identified by the software Mat Inspector. C Chromatins prepared from livers of indicated genotypes were subjected to CHIP analysis using a specific anti-NRF2 antibody. Specific bands were detected for the MARE.01 and MARE.03 sequences in the Caspase-11 promoter from immunoprecipitated of the Atg7−/− livers. D Luciferase reporter assay was conducted with 293-T cells transfected with different plasmid constructs and treated with BM (2 µM) for 24 h before luciferase measurement. In a parallel group, the protein synthesis inhibitor cycloheximide (100 µg/ml) was added that suppressed the expression of the luciferase. The renilla luminescence was used to normalize the firefly luminescence. E−G Dose-dependent effect of NRF2 activation on the activity of luciferase under the control of MARE.01 (E), MARE.03 (F), or the combination of the two (G). H Site-directed mutagenesis of the MARE.01 core sequence. I 293-T cells were transfected with reporter vectors with mutated or wild-type MARE.01 sequence, followed by treatment with different concentrations of BM for 24 h before the luciferase activity was measured. J Mice were intravenously given luciferase reporter constructs with mutated or wild-type MARE.01 sequence. They were treated with BM (10 mg/kg) for 24 h before the in vivo luciferase activity was measured. Data are expressed as the mean ± SEM. *P < 0.05, **P < 0.01, **P < 0.001, n.s: not significant (n = 3).