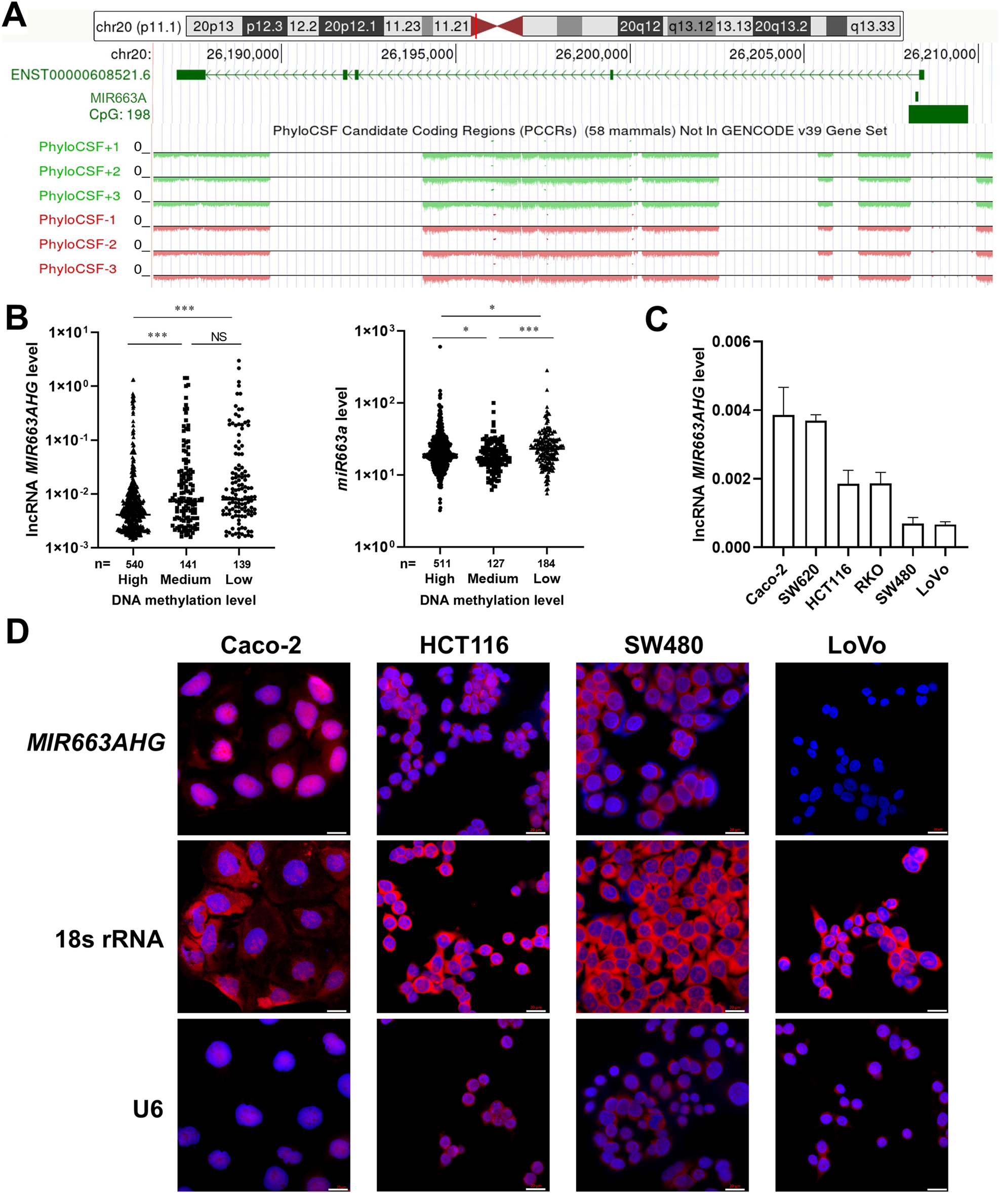
Fig. 1: Characterization of lncRNA miR663AHG.
From: LncRNA miR663AHG represses the development of colon cancer in a miR663a-dependent manner

A The prediction of the protein-coding ability of miR663AHG, as analyzed with the PhyloCSF online tool. The genomic locations of miR663AHG exons, miR663a, and CpG islands in human chromosome 20 are also illustrated using the adapted images downloaded from the UCSC website. B Comparisons of the levels of miR663AHG and miR663a in cancer cell lines subclassified into MIR663AHG DNA methylation-high, -moderate, and -low groups according to the CCLE databases. */***: P < 0.05/0.001 and NS: P > 0.05 in Mann–Whitney U-test. C The baseline level of miR663AHG expression in six colon cancer cell lines, as determined by qRT-PCR. D Subcellular distribution of endogenous miR663AHG in various colon cancer cells in the RNA-FISH analysis; 18 S rRNA and U6 were used as cytoplasmic and nuclear RNA controls, respectively.