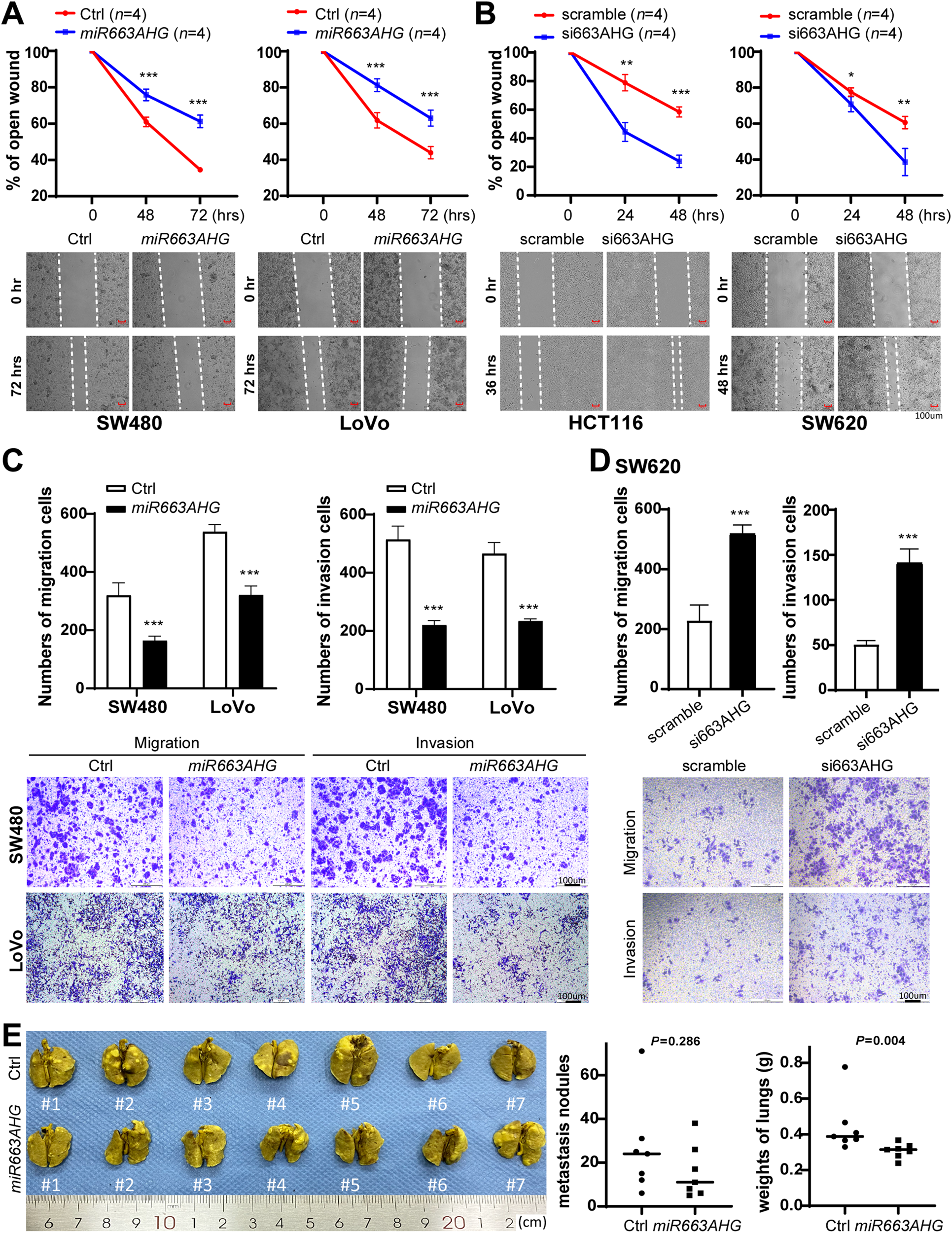
Fig. 4: Effects of miR663AHG on cell migration/invasion and lung metastasis of colon cancer cells in vitro and in vivo.
From: LncRNA miR663AHG represses the development of colon cancer in a miR663a-dependent manner

A, B Effects of miR663AHG overexpression or siRNA knockdown on the migration of colon cancer cells in wound-healing analysis. C, D Effects of miR663AHG overexpression or siRNA knockdown on the migration and invasion of colon cancer cells in transwell analyses. (E) Effect of miR663AHG overexpression on the experimental lung metastasis of LoVo cells in NOD/SCID mice. Both the average number of metastatic lesions and lung weight are displayed. */**/***: P < 0.05/0.01/0.001 for (A–D) by Student’s t-test, for (E) by the Mann–Whitney U-test.