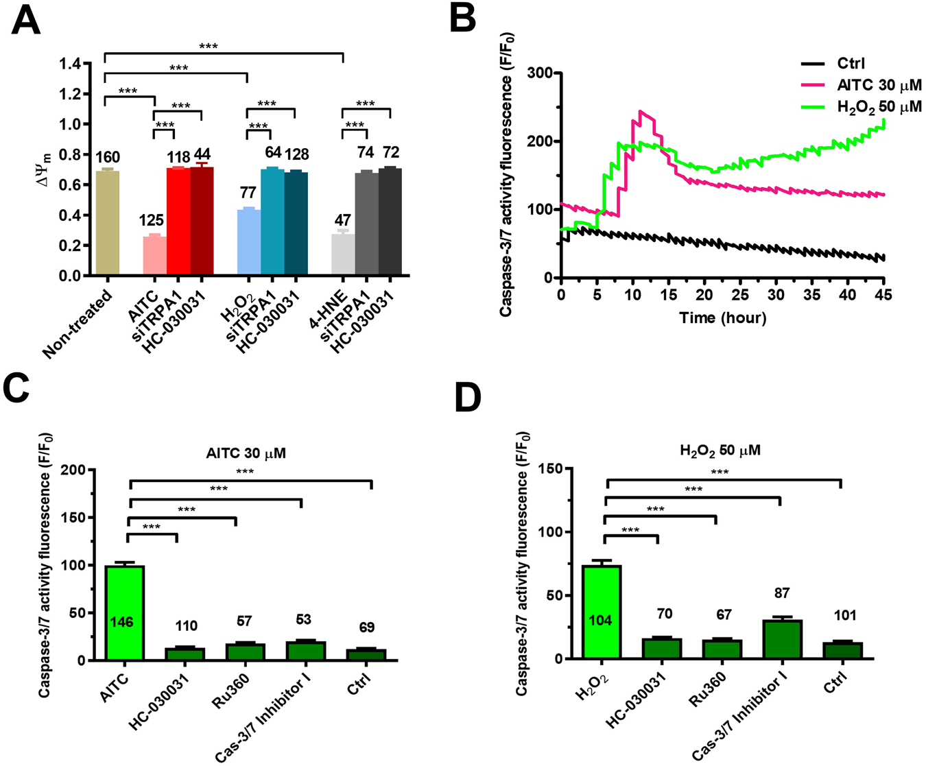
Fig. 5: TRPA1-mediated extracellular Ca2+ entry causes mitochondrial depolarization and caspase-3/7 activation in mCRC cells.

A Mean ± SE of ∆Ψm measured under control conditions (Ctrl) and after the following treatments: (1) AITC (30 µM, 6 h); AITC (30 µM, 6 h) + HC-030031 (30 µM, 30 min); AITC (30 µM, 6 h) + siTRPA1; (2) H2O2 (50 µM, 6 h); H2O2 (50 µM, 6 h) + HC-030031 (30 µM, 30 min); H2O2 (50 µM, 6 h) + siTRPA1; (3) 4-HNE (30 µM, 6 h); 4-HNE (30 µM, 6 h) + HC-030031 (30 µM, 30 min); 4-HNE (30 µM, 6 h) + siTRPA1. One-way ANOVA followed by the post hoc Dunnett’s test. ***p < 0.001. The numbers placed above the histogram bars represent the number of responding cells out of the total cell number. N = 4 for each experimental condition. ∆Ψm was measured by evaluating tetramethyl rhodamine methyl ester (TMRM) fluorescence. B Tracings show the changes in CellEventTM fluorescence, signifying caspase-3/7 activation, in the absence (Ctrl) and presence of either AITC (30 µM) or H2O2 (50 µM). Each tracing is representative of 113 cells (Ctrl), 91 cells (AITC), and 86 cells (H2O2) from 3 independent experiments. Every recording lasted 45 h at a sampling rate of 1 image/15 min. C Mean ± SE of CellEventTM fluorescence intensity under the following conditions: Control (Ctrl); AITC (30 µM, 6 h); AITC (30 µM, 6 h) + HC-030031 (30 µM, 30 min); AITC (30 µM, 6 h) + Ru360 (5 µM, 30 min); AITC (30 µM, 6 h) + Caspase-3/7 Inhibitor I (20 µM, 30 min). One-way ANOVA followed by the post hoc Dunnett’s test. ***p < 0.001. The numbers placed above the histogram bars represent the number of responding cells out of the total cell number. N = 4 for each experimental condition. D Mean ± SE of CellEventTM fluorescence intensity under the following conditions: Control (Ctrl); H2O2 (50 µM, 6 h); H2O2 (50 µM, 6 h) + HC-030031 (30 µM, 30 min); H2O2 (50 µM, 6 h) + Ru360 (5 µM, 30 min); H2O2 (50 µM, 6 h) + Caspase-3/7 Inhibitor I (20 µM, 30 min). One-way ANOVA followed by the post hoc Dunnett’s test. ***p < 0.001. The numbers placed above the histogram bars represent the number of responding cells out of the total cell number. N = 4 for each experimental condition.