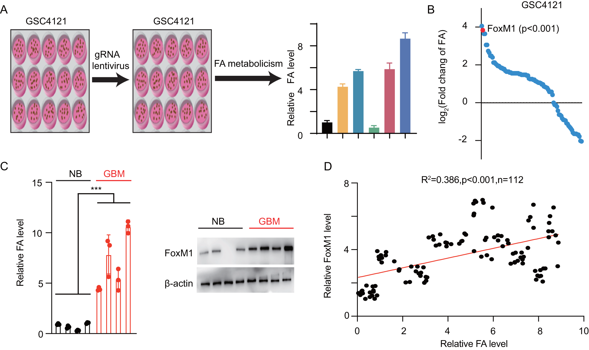
Fig. 2: Identification of the upstream transcription factor by a CRISPR-Cas9 gRNA library screen.
From: FOXM1 maintains fatty acid homoeostasis through the SET7-H3K4me1-FASN axis

A Schematic showing the gRNA library screening process. B Cells transfected with different gRNAs were collected and subjected to LC‒MS analysis to determine relative FA contents. X-axes: gene names, Y-axes: log2 fold change values. FOXM1 is indicated. C A total of 8 GBM (n = 4) and paired normal brain samples (n = 4) were collected, FOXM1 expression was determined using an immunoblot assay, and the relative FA content in each sample was determined (uncropped western blots are details in Original Data File). D A total of 112 GBM samples were collected, and the relative FOXM1 levels and relative FA contents were determined. Regression analysis was applied to analyse the correlation: R2 = 0.386, p < 0.001.