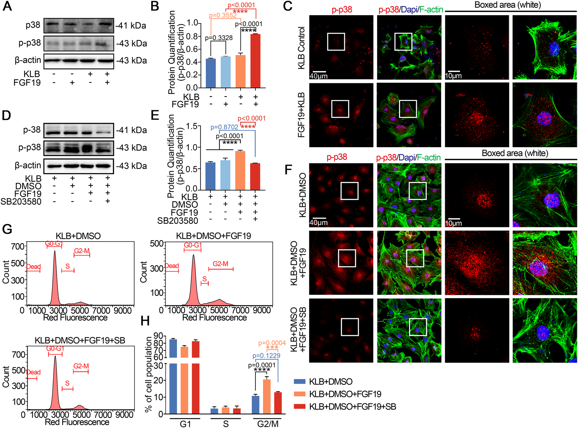
Fig. 4: FGF19 mediates cell cycle arrest at G2 phase by activating p-p38 signaling.
From: FGF19 induces the cell cycle arrest at G2-phase in chondrocytes

A Western blots showing the activated p-p38 protein expression in chondrocytes treated with 200 ng/ml FGF19 for 6 h in the presence of KLB (200 ng/ml). B Quantification analysis of p-p38 protein expression in (A). C Representative immunofluorescence images showed that 200 ng/ml FGF19 with KLB-induced intranuclear accumulation of p-p38. D Representative western blots showed that SB203580 reduced p-p38 expression induced by 200 ng/ml FGF19 and 200 ng/ml KLB. E Histogram showing the quantitative analysis of p-p38 protein expression in (D). F Representative IF images showing protein changes of p-p38 in chondrocytes after pretreatment with 10 μM SB203580 for 2 h in the presence of FGF19 (200 ng/ml) and KLB. Cytoskeleton, green; p-p38, red; Nucleus, blue. G Flow cytometry analysis showing that 10 μM SB203580 attenuated 200 ng/ml FGF19-mediated cell cycle G2 phase arrest in the presence of KLB. H Quantitative analysis of cell populations in (G). The data in B, E and H are presented as the means ± SD and significant data presented were based on two-tailed Student’s t-tests. Experiments presented in A, C, D, F and G were based on at least three independent repeats (n ≥ 3).