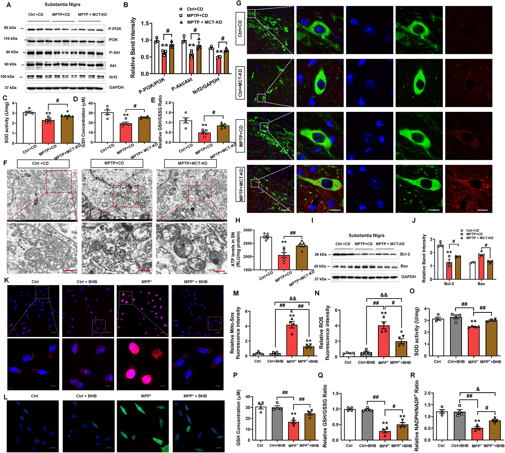
Fig. 4: Ketogenic diet targets the PI3K-Akt pathway in the MPTP-induced PD mouse model.

A, B Western blots and quantitative analysis showing the expression levels of P-PI3K, PI3K, P-Akt, Akt, and Nrf2 in the SN in the Ctrl + CD group, MPTP + CD group, and MPTP + MCT-KD group; n = 3 per group. C, D Contents of SOD and GSH in the three groups. E Relative GSH/GSSH ratio in the three groups; n = 5 per group. Data are presented as the mean ± SEM. **p < 0.01, *p < 0.05 vs. the Ctrl group. ##p < 0.01, #p < 0.05 vs. the MPTP + MCT-KD group. F Ultrastructural analysis of mitochondria for the original and magnified images in the three groups. G Immunofluorescent studies of TH (green) and Bcl-2 (red) in the SN. H Content of ATP in SN; n = 6 per group. Data are presented as the mean ± SEM. **p < 0.0. vs. the Ctrl + CD group, ##p < 0.01 vs. the MPTP + CD group. I, J Western blots and quantitative analysis showed the expression levels of Bcl-2 and Bax; n = 3 per group. Data are presented as the mean ± SEM. **p < 0.01, *p < 0.05 vs. the Ctrl + CD group. ##p < 0.01, #p < 0.05 vs. the MPTP + CD group. K Representative graphs of Mito-Sox (red) and Hoechst (blue) upon β-hydroxybutyrate (BHB) treatment in the control or MPP+-treated cells. L Representative graphs of ROS (green) and Hoechst (blue) upon BHB treatment in the control or MPP+-treated cells. n = 4 per group. M, N Quantification of the relative Mito-Sox and ROS fluorescence intensity in the four groups; n = 4 per group. O, P Contents of SOD and GSH upon BHB treatment in the control or MPP + -treated cells. n = 4 per group. Q, R Relative GSH/GSSH and NADPH/NADP+ ratio in the control or MPP + -treated cells. n = 4 per group. Data are presented as the mean ± SEM. **p < 0.01, *p < 0.05 vs. the Control group. ##p < 0.01, #p < 0.05 vs. the MPP+ group. &&p < 0.01, &p < 0.05 vs. the MPP+ + BHB group. Statistical significance was determined by one-way ANOVA and Tukey’s tests for post hoc comparisons.