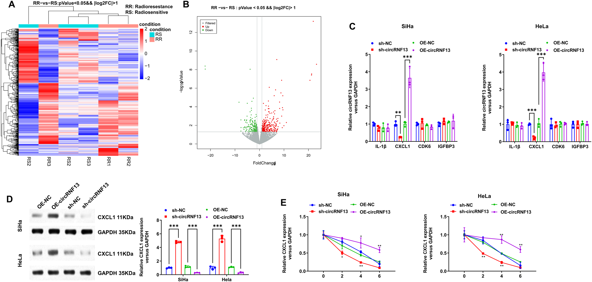
Fig. 5: CircRNF13 increase the stability of CXCL1 mRNA.

A, B After the gene sequencing of the radiosensitive and radioresistant tissues of cervical cancer, the heat map and volcano plot (Fold Change > 2, P < 0.05) of the differential mRNAs were analyzed. C qRT-PCR to detect IL1B, CXCL1, CDK6, and IGFBP3 expression in SiHa and HeLa with ectopic expression or silencing of circRNF13. D Western blot detected CXCL1 expression in circRNF13-overexpressed or circRNF13-depleted SiHa and HeLa cells. E circRNF13-overexpressed or circRNF13-depleted cells were treated with actinomycin D (10 μg/mL) and collected at the point of 0, 2, 4 and 6 h, followed by the calculation of RNA decay rate. (***P < 0.001, **P < 0.01, *P < 0.05).