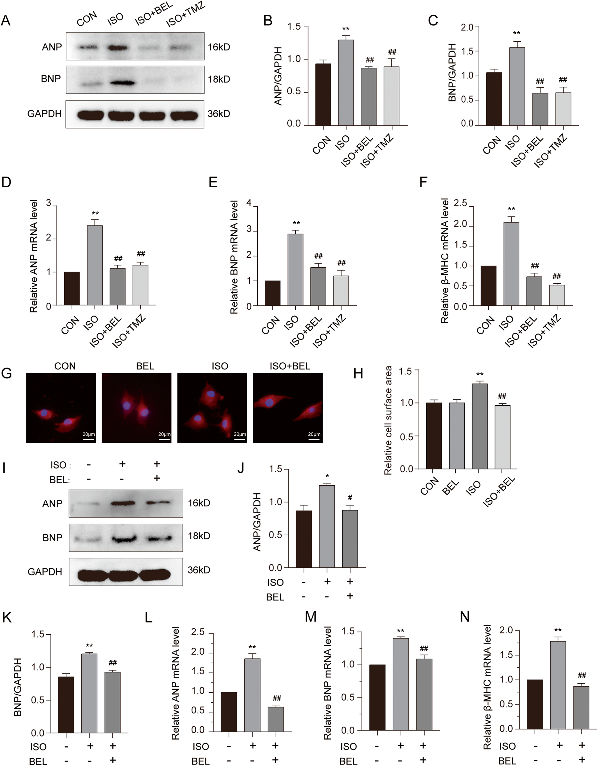
Fig. 3: BEL reversed cardiomyocyte hypertrophy induced by ISO in vitro and in vivo.

A–C Protein expression levels of ANP and BNP in cardiac tissues are detected via western blotting and quantitative analysis of the relative protein expression of ANP and BNP. GAPDH is used as a loading control. (n = 3). D–F The mRNA levels of ANP, BNP, and β-MHC in mice are measured by Quantified RT-PCR in each group, and relative mRNA levels normalise to GAPDH (n = 3). G–H The cell surface area was measured by rhodamine-phalloidin staining in H9C2 cells. I–K The protein level of ANP and BNP were determined in H9C2 cells by Western blot (n = 3). L–N The mRNA levels of ANP, BNP, and β-MHC are measured by Real-time PCR (n = 3). Data are shown as the mean ± SEM. Significance: *p < 0.05 vs CON group; **p < 0.01 vs CON group; #p < 0.05 vs ISO group; ##p < 0.01 vs ISO group.