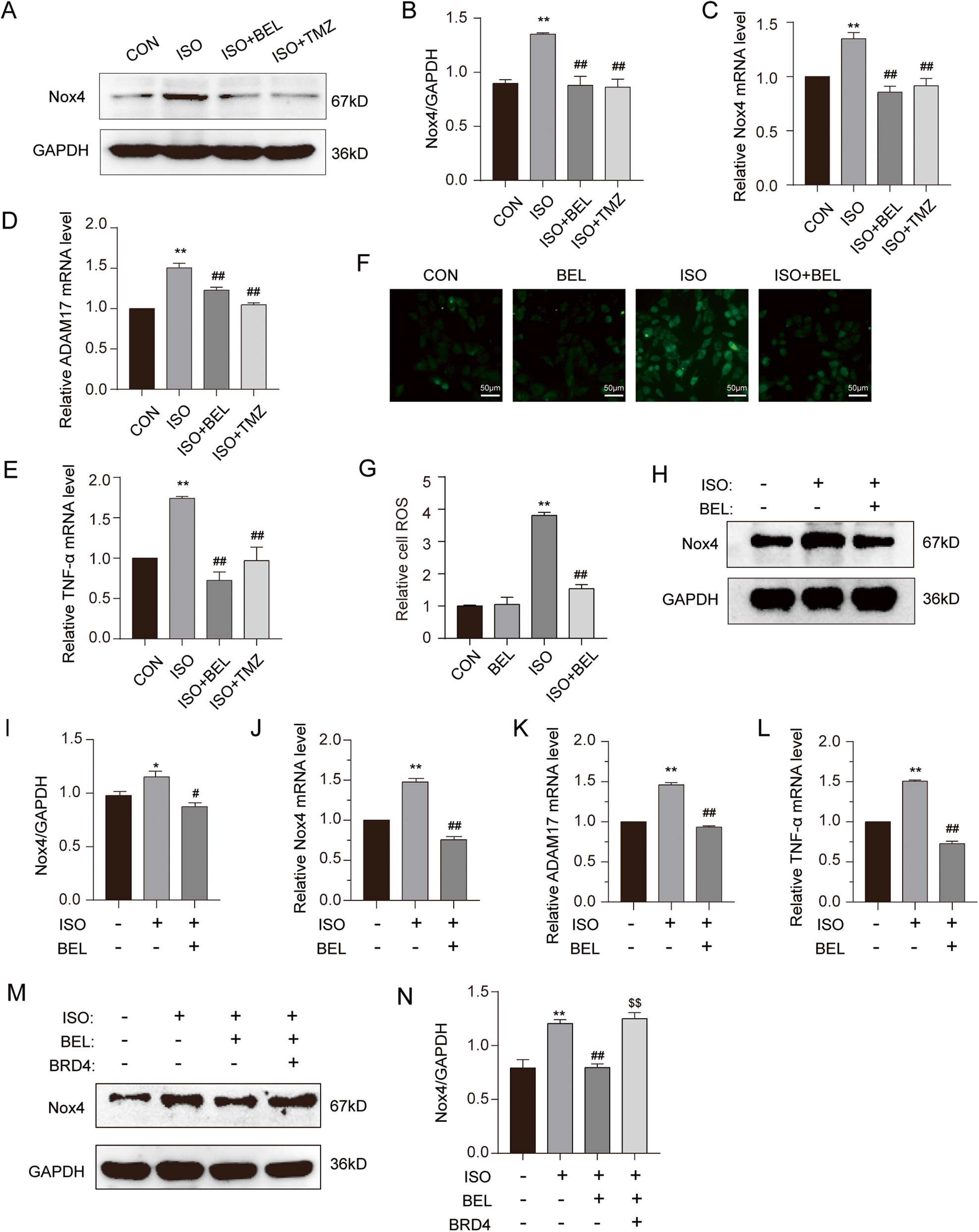
Fig. 6: BEL inhibited the Nox4/ROS/ADAM17 pathway in ISO-induced cardiac hypertrophy.

A, B The protein levels of Nox4 were determined by Western blot in cardiac tissues. GAPDH was used as a loading control (n = 3). C The mRNA levels of Nox4 were measured by qRT-PCR in cardiac tissues, and relative mRNA levels normalise to GAPDH (n = 3). D, E The mRNA levels of ADAM17 and TNF-a were measured by qRT-PCR in cardiac tissues, and relative mRNA levels normalise to GAPDH (n = 3). F, G DCFH-DA was used to measure the intracellular ROS. Confocal images showing ROS levels in H9C2 cells. H, I The protein levels of Nox4 were determined by Western blot in H9C2 cells. GAPDH was used as a loading control (n = 3). J The mRNA levels of Nox4 were measured by qRT-PCR in H9C2 cells, and relative mRNA levels normalise to GAPDH (n = 3). K, L The mRNA levels of ADAM17 and TNF-a were measured by qRT-PCR in H9C2 cells, and relative mRNA levels normalise to GAPDH (n = 3). M, N H9C2 cells were infected with adenovirus overexpressing BRD4 with or without BEL and ISO treatment. The protein levels of Nox4 were determined by Western blot (n = 3). Data are shown as the mean ± SEM. Significance: *p < 0.05 vs CON group; **p < 0.01 vs CON group; #p < 0.05 vs ISO group; ##p < 0.01 vs ISO group; $p < 0.05 vs ISO + BEL group ; $$p < 0.01 vs ISO + BEL group.