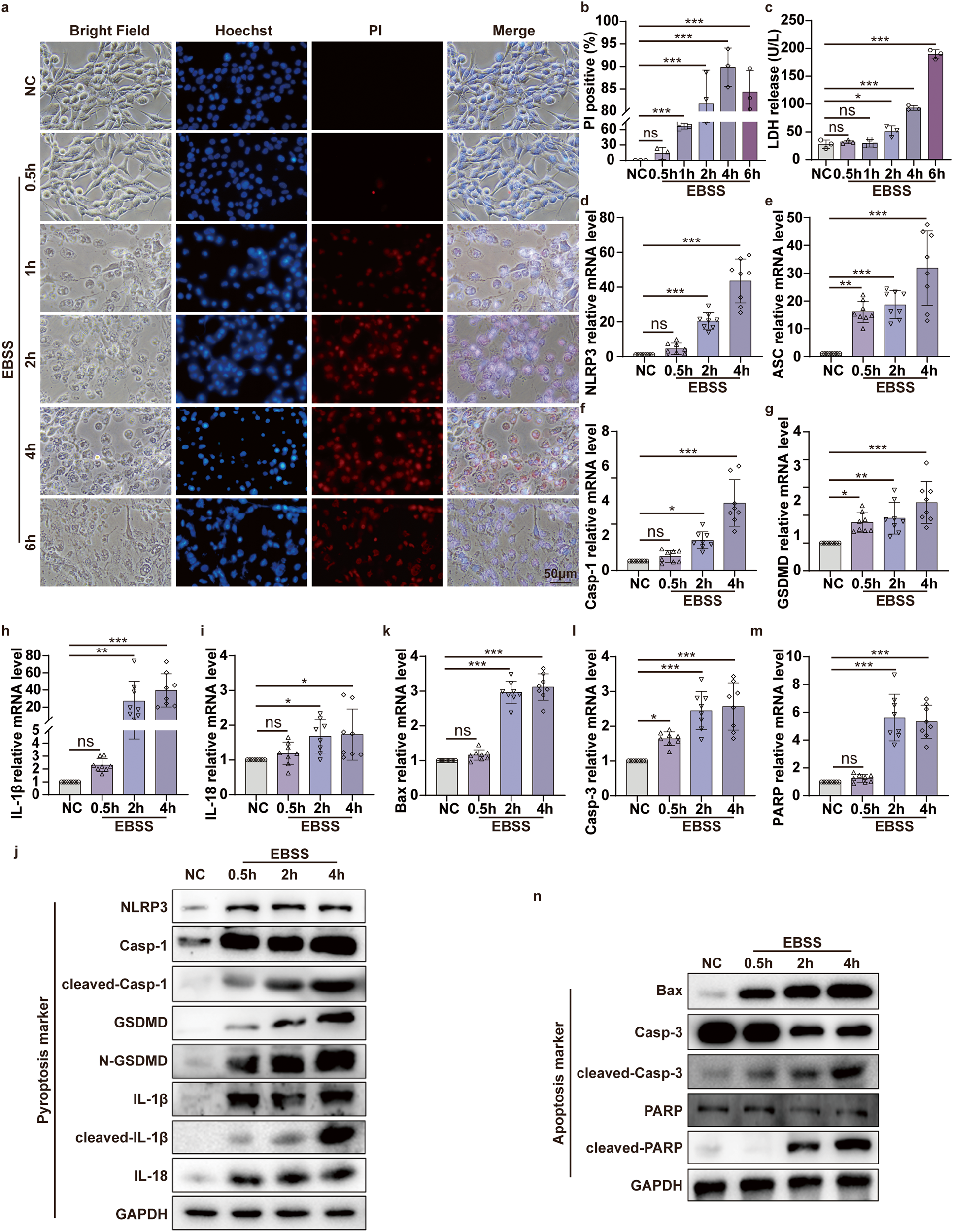
Fig. 2: Pyroptosis and apoptosis both occur in C2C12 cells of glucose deprivation in vitro ischemic model.

a Hoechst 33342/PI double staining to detect pyroptotic C2C12 cells after EBSS treatment for indicated time (0.5, 1, 2, 4, and 6 h). The nuclei are stained blue by Hoechst 33342, and the pyroptotic cells are stained red by PI. Bright-field microscopic images reveal the pyroptotic morphological manifestations of bubble-like formations (original magnification: 400×; scale bar: 50 μm). b PI-positive cell proportions. c Concentration of LDH in the supernatant. d, i qPCR analyses the mRNA level of pyroptosis-associated molecular NLRP3, ASC, Casp-1, GSDMD, IL-1β, IL-18 in the C2C12 cells after EBSS treatment for the indicated times (0.5, 2, and 4 h). j WB analyses NLRP3, Casp-1, cleaved-Casp-1, GSDMD, N-GSDMD, IL-1β and cleaved-IL-1β, IL-18 protein expression in the C2C12 cells after EBSS treatment. k–m qPCR analyses the mRNA level of apoptosis-associated molecular Bax, Casp-3, and PARP in the C2C12 cells after EBSS treatment. n WB analyses the expression of Bax, Casp3, cleaved-Casp-3, PARP, and cleaved-PARP protein in C2C12 cells after EBSS treatment for indicated times. One-way ANOVA was used in (b–i, k–m) (n = 8).