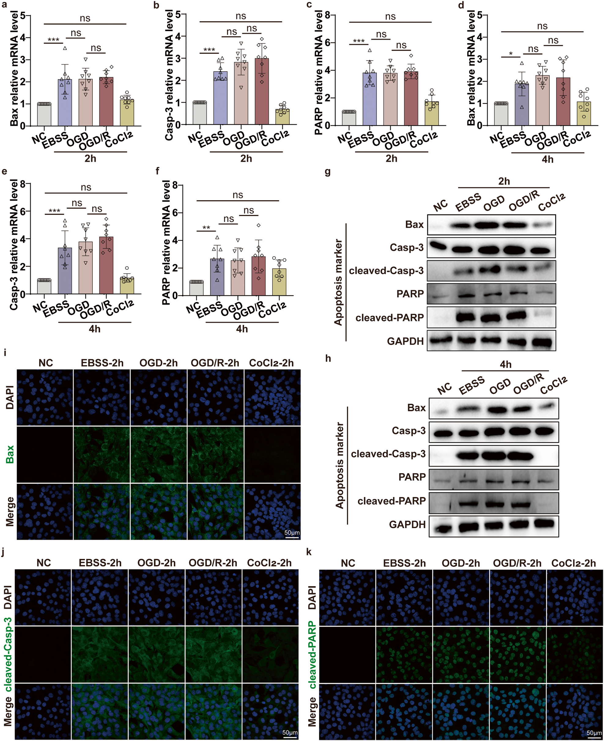
Fig. 4: OGD ischemia and hypoxia model does not alter the ischemic-induced cell apoptosis via the Casp-3/PARP pathway in vitro.

a–f qPCR analyses the mRNA level of apoptosis-associated molecular Bax, Casp-3, PARP in the C2C12 cells after EBSS, OGD, OGD/R, CoCl2 treatment for 2 h and 4 h. g, h WB analyses the protein expression level of Bax, Casp-3, cleaved-Casp-3, PARP, and cleaved-PARP in the C2C12 cells after EBSS, OGD, OGD/R, CoCl2 treatment for 2 h and 4 h. i–k Representative confocal microscopy images of C2C12 cells after EBSS, OGD, OGD/R, CoCl2 treatment for 2 h, the nuclei are stained to blue, and the apoptosis-associated molecular Bax, cleaved-Casp-3, cleaved-PARP are stained to green (original magnification: 600×; scale bar: 50 μm). One-way ANOVA was used in (a–f) (n = 8).