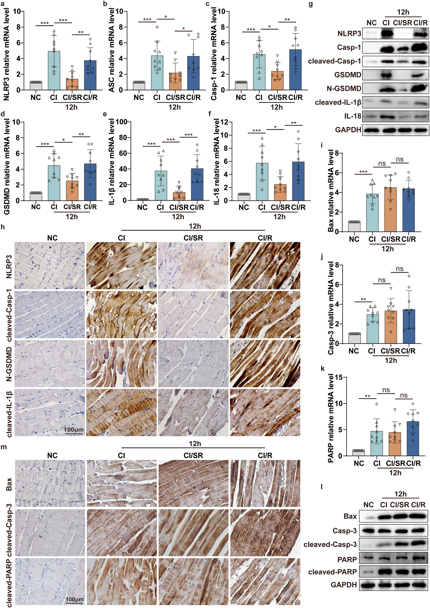
Fig. 6: Delayed step-by-step decompression significantly alleviates cell pyroptosis in skeletal muscle of CI mediated by NLRP3/Casp-1/GSDMD pathway.

a–f qPCR analyses the mRNA level of pyroptosis-associated molecular NLRP3, ASC, Casp-1, GSDMD, IL-1β, IL-18 in the skeletal muscle of mice crushed for 12 h followed by different decompression methods (NC, CI, CI/SR, CI/R). g WB analyses the protein expression level of NLRP3, Casp-1, cleaved-Casp-1, GSDMD, N-GSDMD, cleaved-IL-1β and IL-18 in the skeletal muscle tissues of different groups. h IHC staining analyses the representative pyroptotic molecules NLRP3, cleaved-Casp-1, N-GSDMD, and cleaved-IL-1β protein expression in skeletal muscle tissues of different groups (original magnification: 400×; scale bar: 100 μm). i–k qPCR analyses the mRNA level of apoptosis-associated molecular Bax, Casp-3, and PARP in the skeletal muscle of mice crushed for 12 h followed by different decompression methods (NC, CI, CI/SR, CI/R). l WB analyses Bax, Casp-3, cleaved-Casp-3, PARP, and cleaved-PARP protein expression in the skeletal muscle tissues of different groups. m IHC staining analyses the representative apoptotic molecules Bax, cleaved-Casp-3, and cleaved-PARP protein expression in skeletal muscle tissues of different groups (original magnification: 400×; scale bar: 100 μm). One-way ANOVA was used in (a–f, i–k) (n = 9).