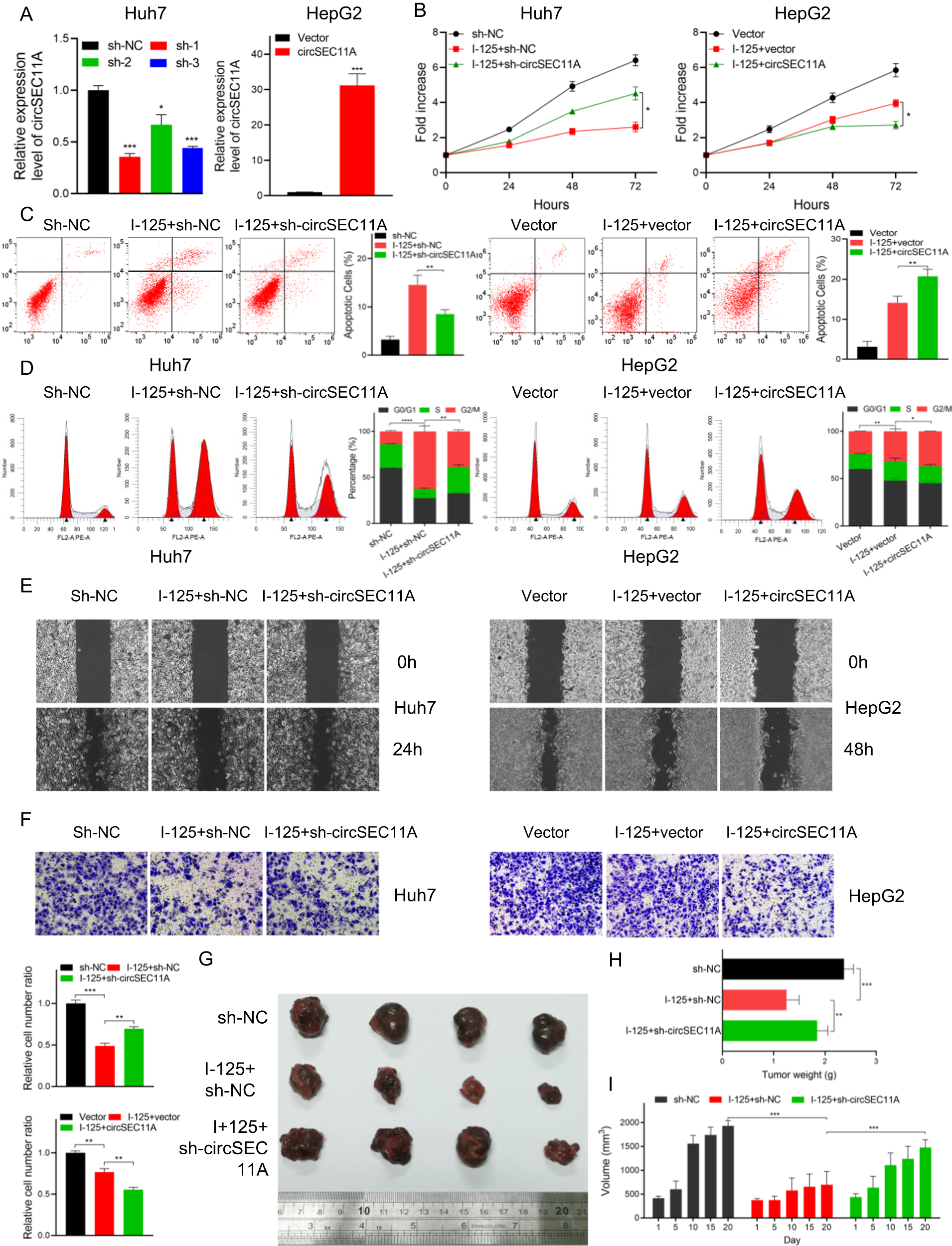
Fig. 2: CircSEC11A promotes the I-125-induced anticancer effect on HCC.

A The regulatory effect verification of sh-NC/sh-circSEC11A and Vector/circSEC11A in Huh7 and HepG2 cells. B, C CCK-8 assay and flow cytometry for cell cycle were performed to detect cell proliferation ability in Huh7 and HepG2 cells transfected with sh-circSEC11A or circSEC11A and treated with I-125. D–F Flow cytometry, wound healing and transwell assay for detecting cell apoptosis and cell migration ability in Huh7 and HepG2 cells transfected with sh-circSEC11A or circSEC11A and treated with I-125. G–I Using in vivo I-125 irradiation model, tumor volume and tumor weight were measured. The data are presented as the mean ± SD. *P < 0.05, **P < 0.01, ***P < 0.001.