Fig. 3: Tumor-suppressing function of PANPs in MDA-MB-231 cells.
From: Nanoparticles carrying paclitaxel and anti-miR-221 for breast cancer therapy triggered by ultrasound

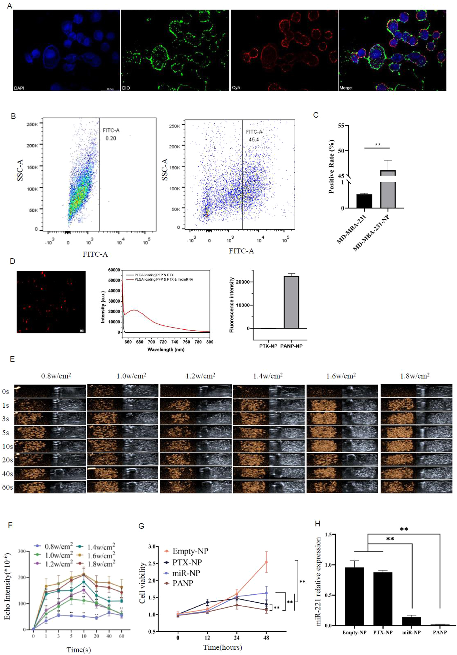
A PANP internalization into MDA-MB-231 cells after 6 h of co-incubation. DAPI for cell nucleus, Dio for nanoparticles, and Cy5 for small RNAs in PANPs. B Flow analysis of Dio fluorescence in MDA-MB-231 cells with or without incubation with PANPs. C Quantitative analysis of B. D After we encapsulated the miRNA after cy5 staining in NP and internalized it with MDA-MB-231 cells cells, we detected it using a fluorescence spectrophotometer. E Ultrasound images of PANPs in MDA-MB-231 cells before and after sonication with different intensities of 0.8-1.8 W/cm2 for different times from 0 to 60 s. F MDA-MB-231 cells carrying Empty-NP, PTX-NP, miRNA-NP, and PANP were treated with 1.6 W/cm2 for 60 s and cultured for 0, 12, 24, and 48 h, and cell viability was detected (n = 6 independent experiments). G Different types of nanoparticles (NP) were co-incubated with MDA-MB-231 cells, followed by an ultrasonic burst. Cell viability was assayed at 12, 24, and 48 h after sonication. H QRT-PCR analysis of the miR-221 level in MDA-MB-231 cells treated with different types of NPs in F. Data are presented as the mean ± SEM (n = 3). **P < 0.01.