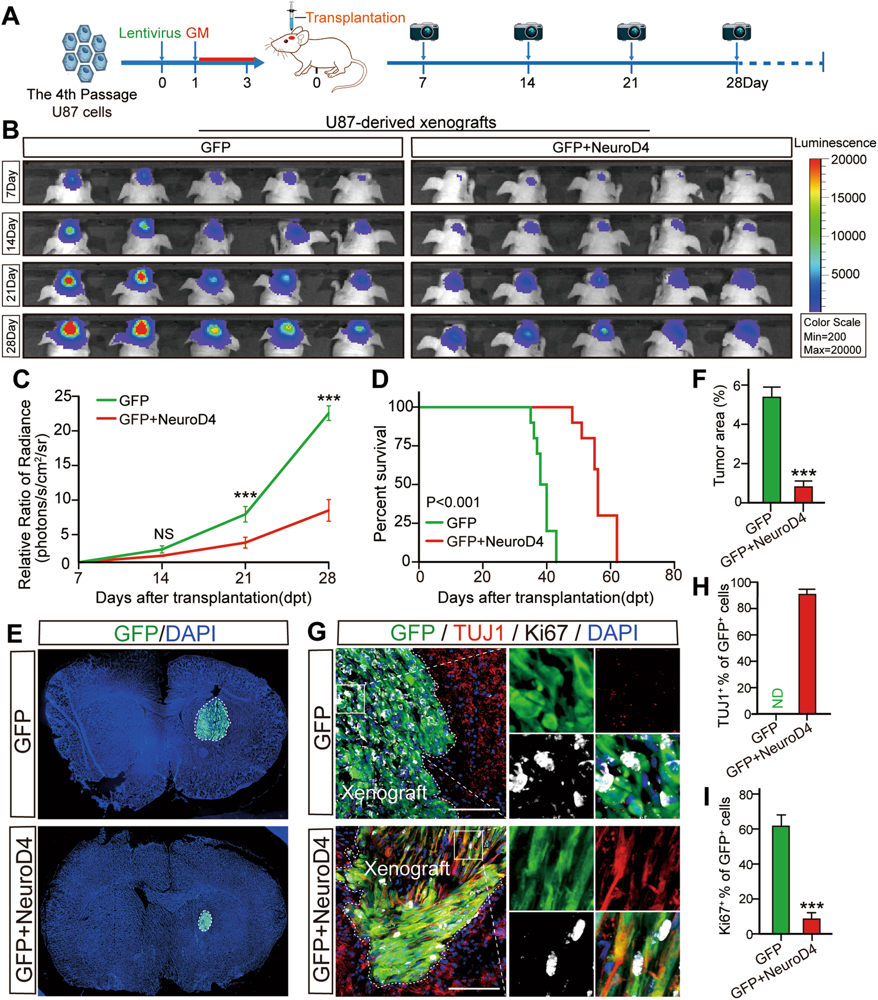
Fig. 5: The xenografts derived from NeuroD4 overexpressing U87 cells shrink significantly.

A The experimental protocol for orthotopic cell transplantation. B, C In vivo bioluminescent images and the quantification of U87-derived xenografts (n = 5). D Post-imaging Kaplan-Meier survival analysis of transplanted mice (n = 10, P < 0.001 using log-rank test). E, F Immunohisto fluorescence analysis of tumor size in mice implanted with GFP and GFP+NeuroD4 virus infected U87 cells 28 days after transplantation (n = 6). Tumor mass (outlined by dashed lines) was quantified based on the area occupying the ipsilateral brain. G–I Ki67 and TUJ1 markers of NeuroD4 overexpressing U87 cells in xenografts 28 days after implantation. Forty-five random fields from a series of every tenth coronal brain section of six nude mice were collected for quantification in Immunohisto fluorescence analysis. The data are presented as mean ± SD. ***P < 0.001 by student’s t-test and One-way analysis of variance (ANOVA). NS: no significance. ND not detected. GM glioblastoma cell medium. Scale: 100 µm.