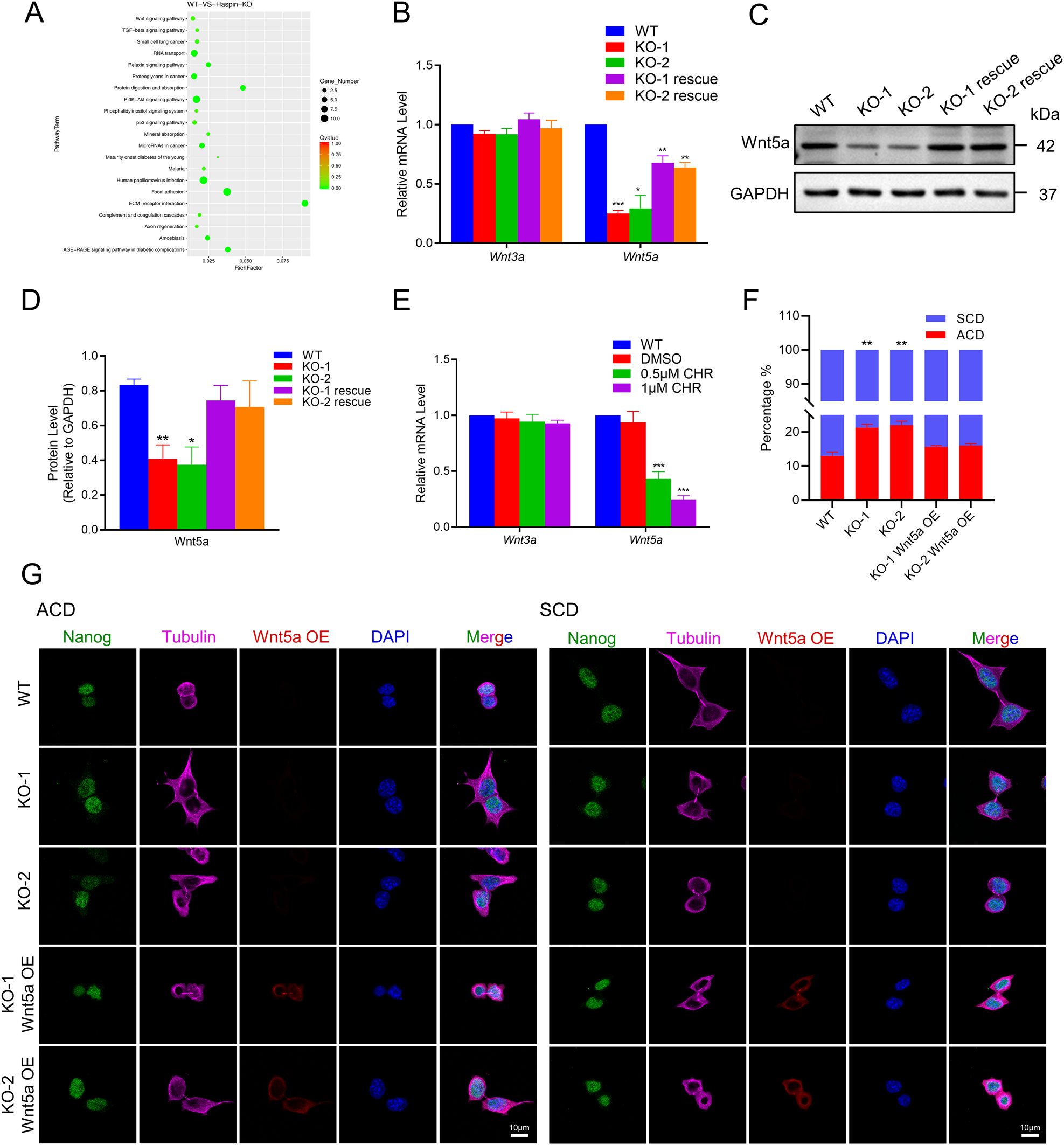
Fig. 4: Effect of Wnt5a overexpression in Haspin-KO mESCs on ACD.

A Kyoto Encyclopedia of Genes and Genomes (KEGG) enrichment analysis of DEGs in Haspin-KO cells compared with WT cells. B The relative mRNA expression levels of Wnt3a and Wnt5a in WT, Haspin-KO, and rescued mESCs (n = 3). C Western blotting analysis of Wnt5a protein expression in WT, Haspin-KO, and rescued mESCs. D The statistical results of the protein expression of (C) (n = 3). E The relative mRNA levels of Wnt3a and Wnt5a in WT, DMSO, and CHR-6494 treated cells were quantified by qRT‒PCR (n = 3). F The percentages of ACD and SCD as defined by Nanog fluorescence intensity in WT, Haspin-KO, and Wnt5a-RFP overexpressing mESCs. n = 150 from three independent experiments. G Representative images of WT, Haspin-KO, and Wnt5a-RFP overexpressing mESCs cultured with N2B27 medium and stained with antibodies against Nanog and Tubulin. Scale bar: 10 μm. The data in (B) and (D–F) are represented as the mean ± SEM. *p < 0.05, **p < 0.01 and ***p < 0.001.