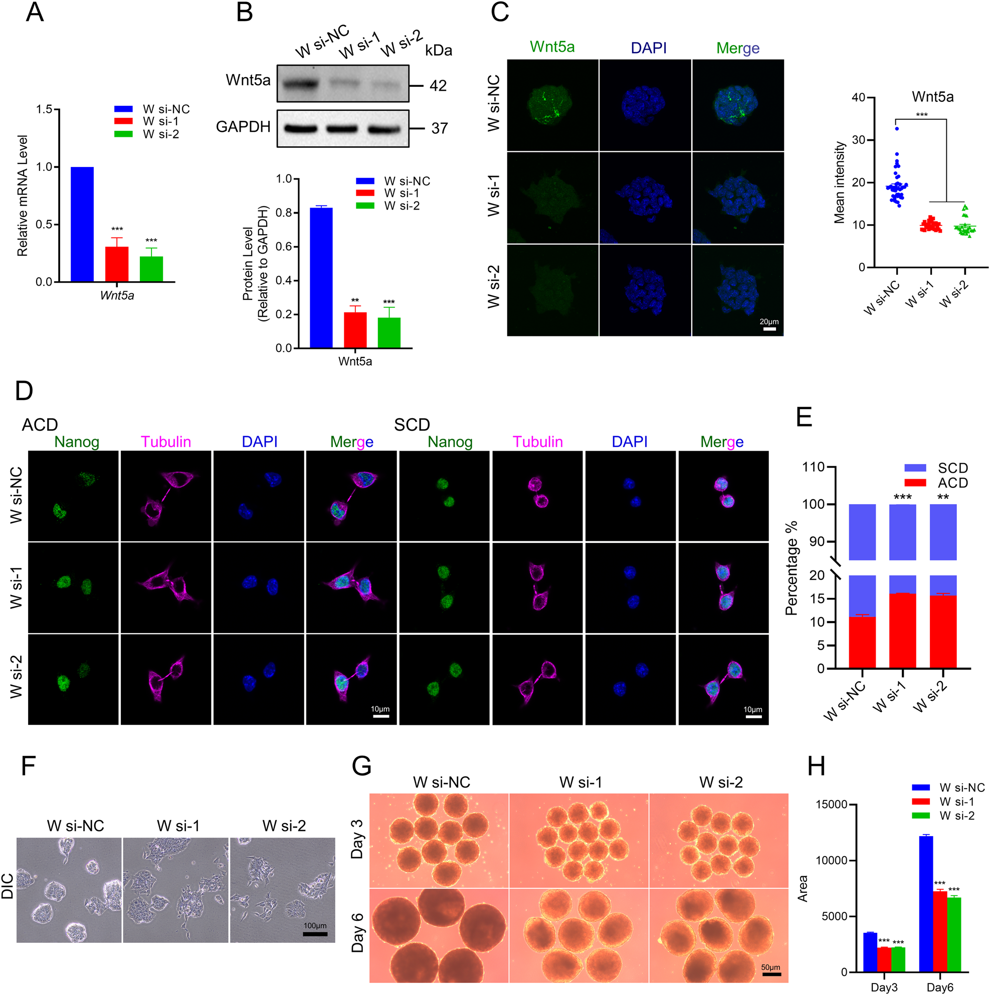
Fig. 5: Effect of Wnt5a on developmental potencies.

A Relative mRNA levels of Wnt5a in cells transfected with Wnt5a RNAi cells (W si-NC, W si-1, W si-2) by qRT‒PCR (n = 3). B The protein levels of Wnt5a in Wnt5a RNAi cells. The statistical results of the protein level of (B) (n = 3). C Immunofluorescence and statistical analysis of cells transfected with Wnt5a in W si-NC, W si-1, and W si-2. Scale bar: 20 μm. D Representative images of mESCs transfected with Wnt5a si-NC, si-1 and si-2 cultured with N2B27 medium and stained with antibodies against Nanog and Tubulin. Scale bar: 10 μm. E The ratio of ACD and SCD defined by Nanog fluorescence intensity in mESCs transfected with W si-NC, W si-1, and W si-2. n = 150 from three independent experiments. F Phase-contrast microscopy images of mESCs transfected with W si-NC, W si-1, and W si-2 mESCs. Scale bar: 100 μm. G Representative images of EB were obtained from cells transfected with Wnt5a RNAi on Day 3 and Day 6. Scale bar: 50 μm. H The statistics analysis of EB area on Day 3 and Day 6. n = 20 for Day 3 and Day 6. The data in (A–C), (E), and (H) are represented as the mean ± SEM. *p < 0.05, **p < 0.01 and ***p < 0.001.