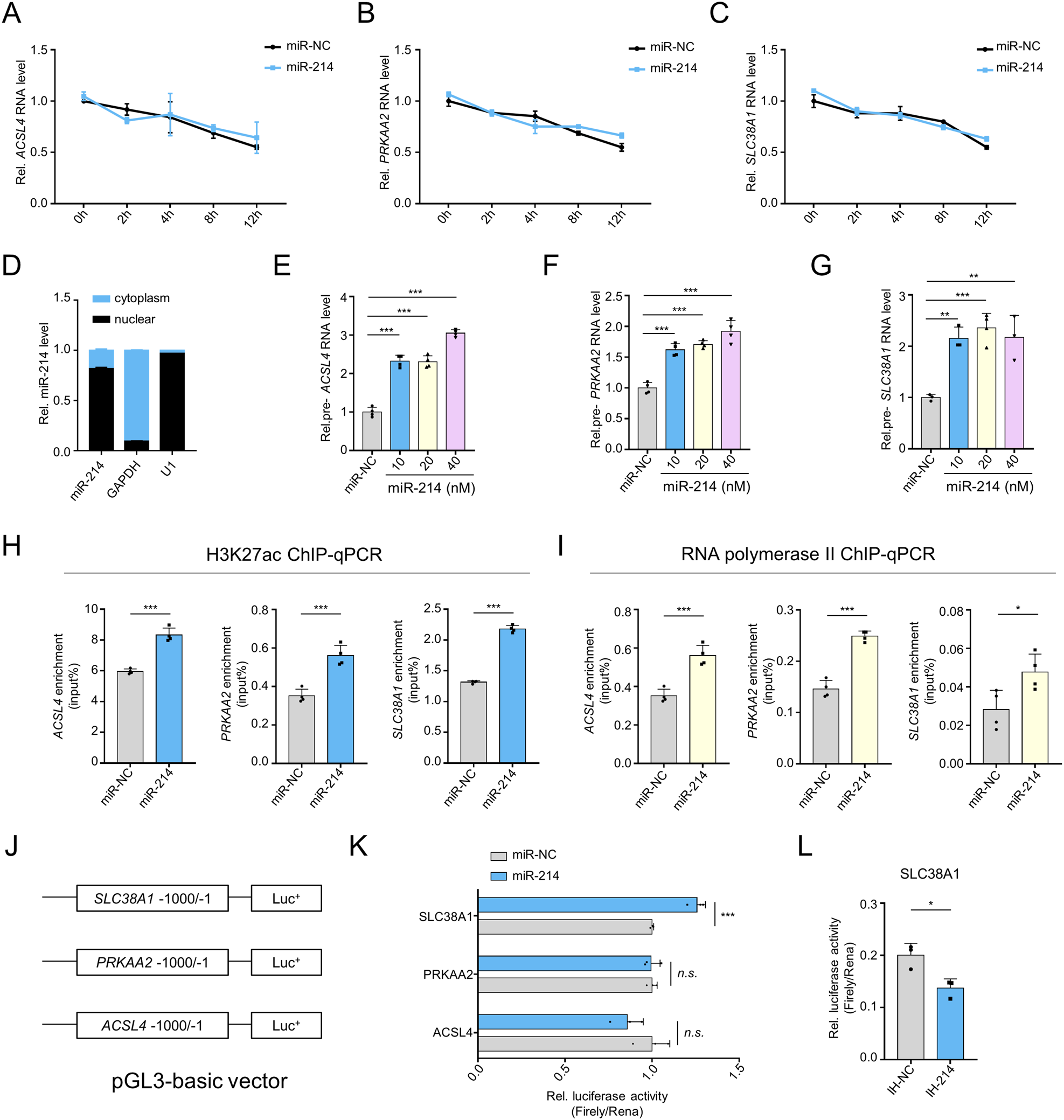
Fig. 7: miR-214 transcriptionally activates ferroptosis-driver genes.

A–C qRT-PCR analysis of mRNA stability of ACSL4 (A), PRKAA2 (B), and SLC38A1 (C) in miR-214-transfected primary hepatocytes. D Cell fraction analysis of miR-214 in AML12 cells. U1 and GAPDH were used as nuclear and cytoplasmic markers, respectively. E–G qRT-PCR analysis of the primary RNA levels of ACSL4 (E), PRKAA2 (F), and SLC38A1 (G) in primary hepatocytes transfected with miR-214 mimics for 48 h. H, I ChIP-qPCR analysis of the enrichment of histone H3K27ac (H) and RNA polymerase II (I) at the promoter region of ACSL4, SLC38A1, and PRKAA2 gene. Primary hepatocytes were transfected with miR-214 mimics (20 nM) for 48 h, and then cells were applied to the ChIP assay. J Schematic illustration of the luciferase reporter construction that detects ACSL4/SLC38A1/PRKAA2-drived promoter activities in response to miR-214 treatment. K The promoter activities measured by the luciferase reporter assay in HEK-293FT cells in response to miR-214 mimics (20 nM). L Luciferase reporter assay of SLC38A1-drived promoter activity after miR-214 inhibitor (40 nM) treatment. n.s., not significant; *P < 0.05, **P < 0.01, ***P < 0.001 as indicated.