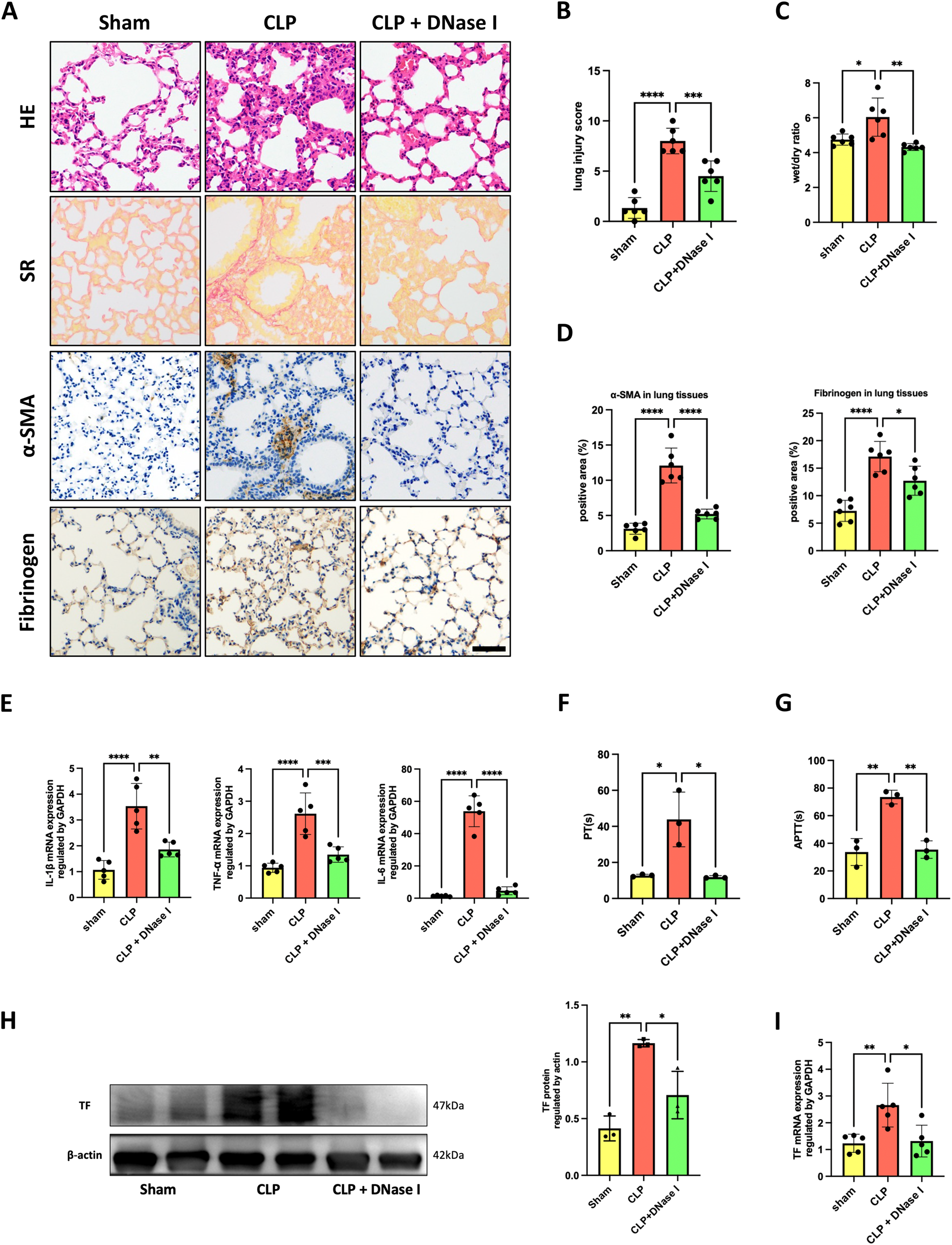
Fig. 2: NET inhibition protected mice against SI-ALI and coagulation activation.

Degradation of NETs using DNase I protects against lung injury and coagulation induced by CLP. A H&E staining, Sirius Red staining, α-SMA, and fibrinogen immunohistochemical analysis of the lung tissues. Scale bar: 100 μm. B Lung injury was semi quantified according to H&E staining. The lung injury score was recorded (n = 6). C The lung wet/dry ratio (n = 6). D The proportions of the α-SMA-positive areas and fibrinogen-positive areas in lung tissues were calculated by Fiji/ImageJ software (n = 6). E The mRNA levels of TNF-α, IL-1β, and IL-6 in murine lung tissues (n = 5). F, G PT and APTT were assayed from murine plasma (n = 3). H Western blot images of TF expression in lung tissues. I The mRNA level of TF in murine lung tissues (n = 5). Each bar represents the mean ± SD. Statistical analysis for three or more groups was carried out using 1-way ANOVA (B–I). *p < 0.05, **p < 0.01, ***p < 0.001.