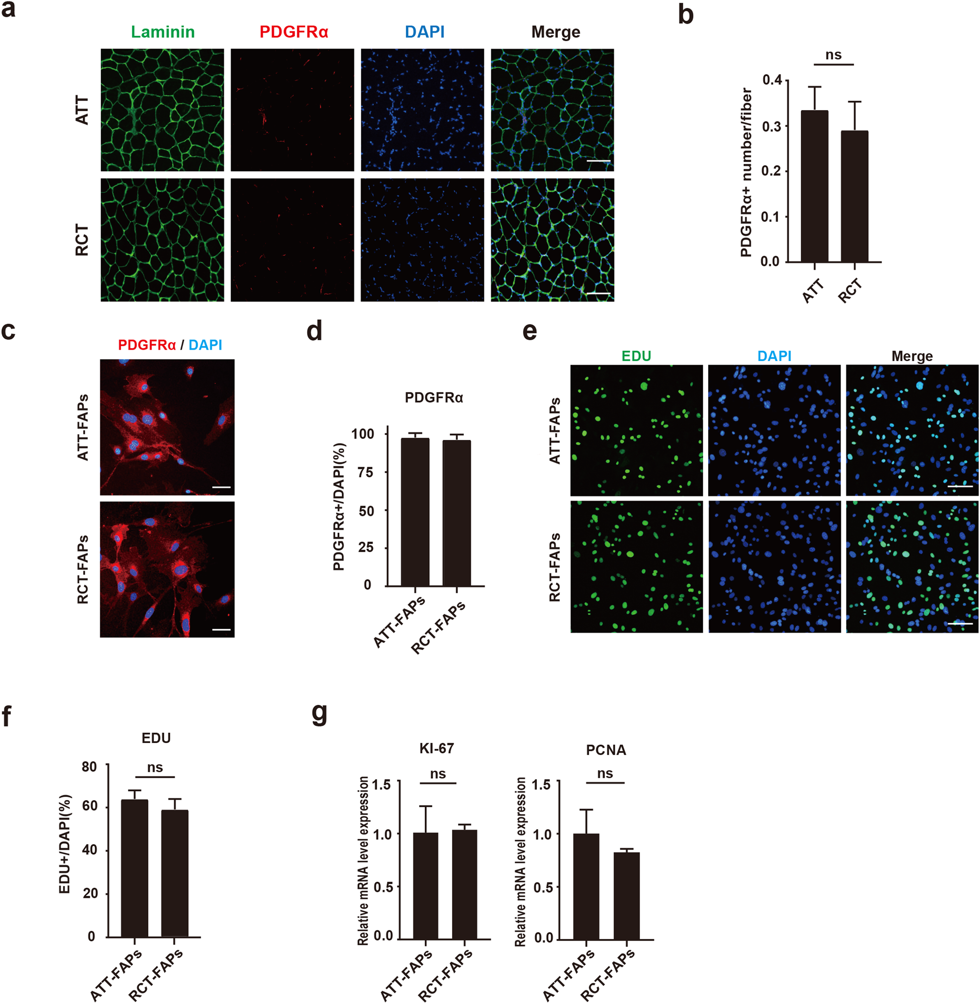
Fig. 2: There was similar proliferation ability between RCT-FAPs and ATT-FAPs.

a Immunofluorescence staining of PDGFRα and laminin for supraspinatus and gastrocnemius muscle one week after tendon injuries (n = 5). ATT achilles tendon tear, RCT rotator cuff tear. Scale bar = 100 µm. b Statistical analysis of PDGFRα positive cell number. c Immunofluorescence staining of PDGFRα for ATT-FAPs and RCT-FAPs (n = 6). Scale bar = 50 µm. RCT-FAPs FAPs sorted from supraspinatus and infraspinatus one week after tendon injuries, ATT-FAPs FAPs sorted from gastrocnemius muscle one week after tendon injuries. d Statistical analysis of percentage of PDGFRα positive cells. e, f EDU staining and statistical analysis for RCT-FAPs and ATT-FAPs (n = 5). Scale bar = 100 µm. g The relative mRNA expression of KI-67 and PCNA between RCT-FAPs and ATT-FAPs (n = 3). The ns indicated p > 0.05.