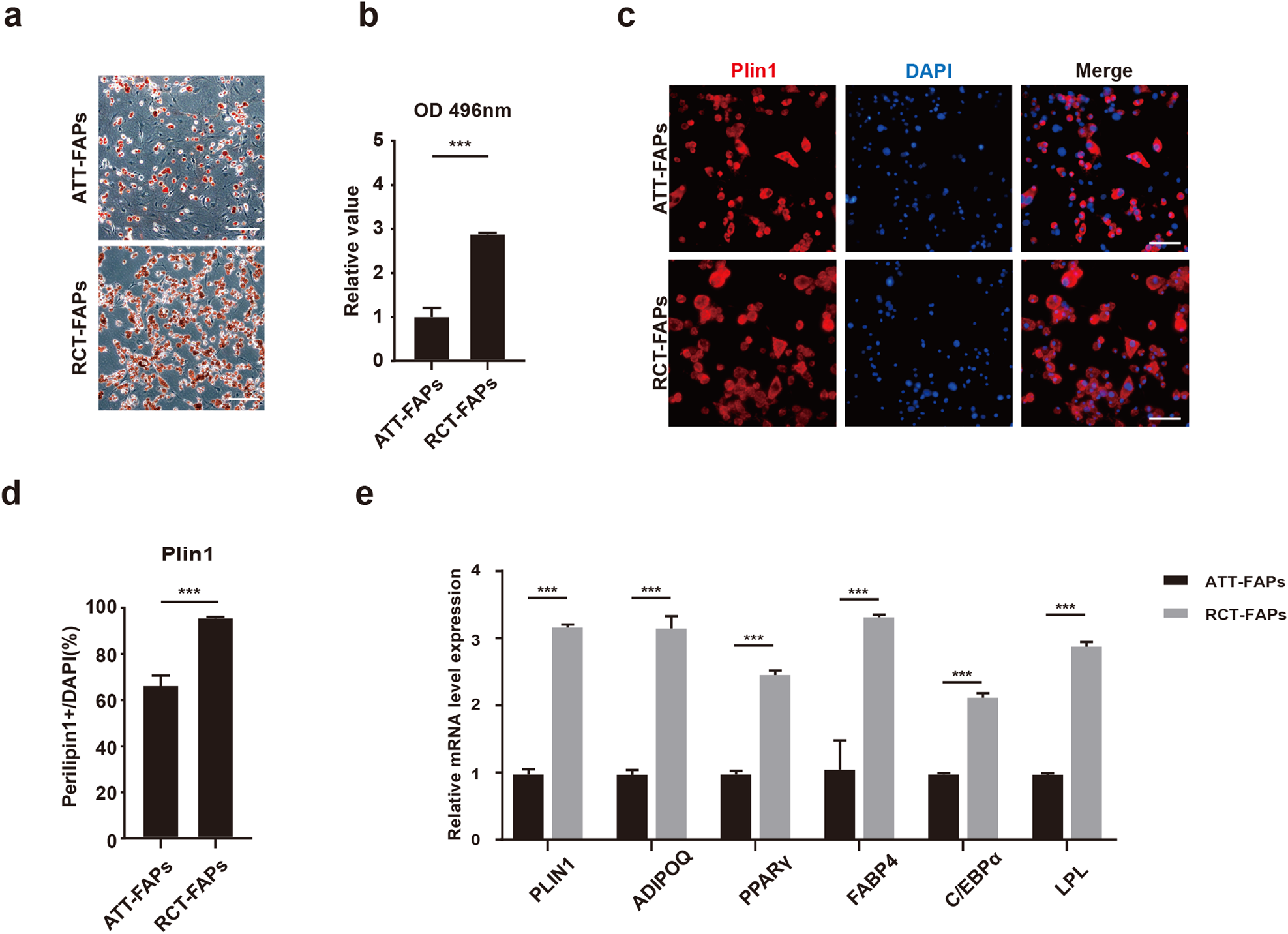
Fig. 3: RCT-FAPs showed higher adipogenic differentiation ability than ATT-FAPs.

a, b The oil red staining and statistical analysis for ATT-FAPs and RCT-FAPs after 7-day adipogenic induction (n = 3). Scale bar = 100 µm. ATT-FAPs FAPs isolated from gastrocnemius muscle one week after tendon tears, RCT-FAPs FAPs isolated from supraspinatus muscle one week after tendon tears. c, d Immunofluorescence staining of perilipin1 and statistical analysis for ATT-FAPs and RCT-FAPs after 7-day adipogenic induction (n = 3). Scale bar = 50 µm. e Relative mRNA expression level of PLIN1, ADIPOQ, PPAR γ, FABP4, C/EBPα, and LPL for ATT-FAPs and RCT-FAPs after adipogenic induction (n = 3). *** indicated p < 0.001.