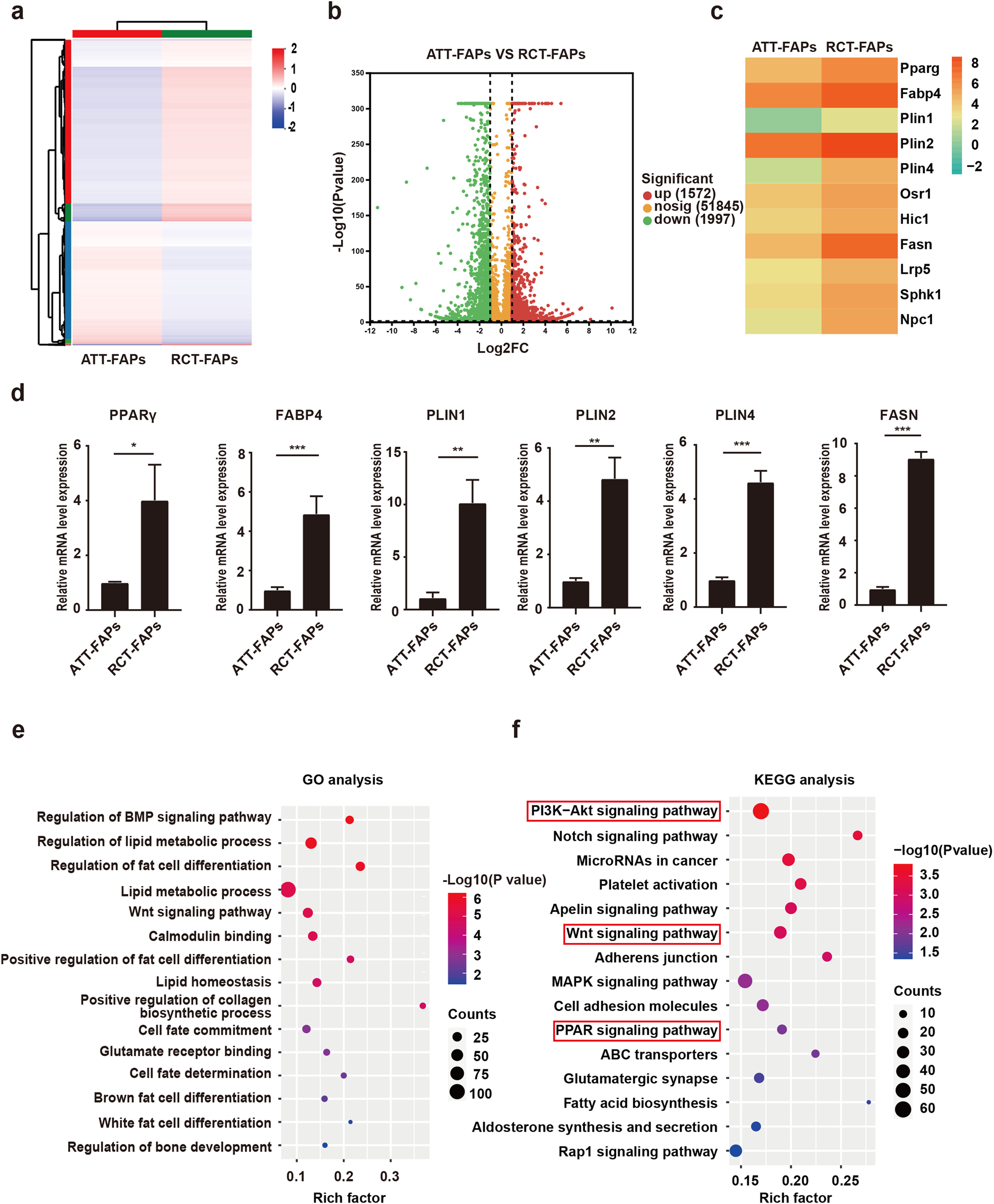
Fig. 4: RNA-seq analysis revealed that Akt, Wnt, and PPAR signaling pathways could be key mechanisms for FAP adipogenesis.

a Heatmap of clustering analysis for differentially expressed genes between ATT-FAPs and RCT-FAPs. ATT-FAPs FAPs collected from gastrocnemius muscle one week after tendon tears, RCT-FAPs FAPs collected from supraspinatus muscle one week after tendon tears. b Volcano map for differentially expressed genes between ATT-FAPs and RCT-FAPs. c Heatmap of adipogenic-related gene expression profiles of ATT-FAPs and RCT-FAPs. d Relative mRNA expression level of adipogenic-related genes for RCT-FAPs and ATT-FAPs (n = 3). The * indicated p < 0.05, ** indicated p < 0.01, and *** indicated p < 0.001. e Bubble chart of GO analysis of differentially expressed genes. f Bubble chart of KEGG analysis of differentially expressed genes.