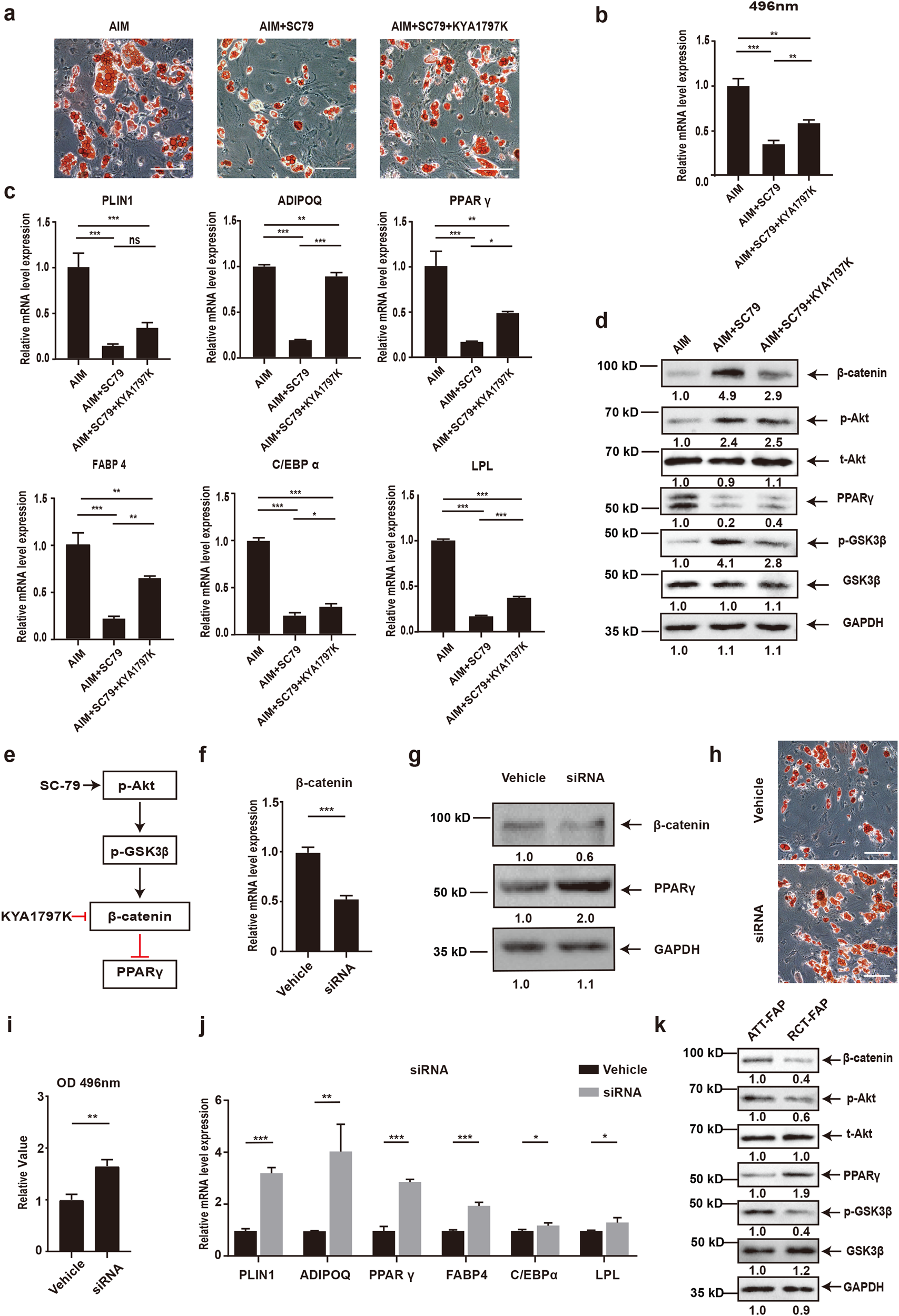
Fig. 5: Suppressed Akt/GSK-3β/β-catenin signaling upregulated PPARγ expression and increased adipogenic differentiation potential of RCT-FAPs.

a, b The oil red staining and statistical analysis of RCT-FAPs (FAPs collected from supraspinatus muscle one week after tendon tears) with different treatments. Freshly isolated RCT-FAPs were cultured in AIM, AIM with Akt agonist SC-79, AIM with SC-79 and β-catenin inhibitor KYA1797K for 7 days (n = 3). Scale bar = 100 µm. AIM adipogenic induction medium. SC-79, Akt signaling agonist; KY1797K, β-catenin inhibitor. c Relative mRNA expression level of adipogenic-related genes for RCT-FAPs after adipogenic differentiation with different treatments (n = 3). d Protein level of β-catenin, p-Akt, t-Akt, PPARγ, p-GSK-3β, GSK-3β, and GAPDH for RCT-FAPs treated by AIM, AIM with SC-79, AIM with SC-79 and KYA1797K. e The scheme of Akt/GSK3β/β-catenin signaling, which regulated adipogenesis of FAPs. f Relative mRNA expression level of β-catenin after transfected with β-catenin siRNA in RCT-FAPs (n = 3). g The protein levels of β-catenin and PPARγ after transfected with β-catenin siRNA in RCT-FAPs (n = 3). h, i The oil red staining and statistical analysis of RCT-FAPs after β-catenin siRNA transfection and adipogenic induction (n = 3). Scale bar = 100 µm. j Relative mRNA expression level of adipogenic genes for RCT-FAPs after β-catenin siRNA transfection and adipogenic induction. (n = 3). k Protein level of β-catenin, p-Akt, t-Akt, PPAR γ, p-GSK-3β, GSK-3β, and GAPDH for RCT-FAPs and ATT-FAPs. * indicated p < 0.05, ** indicated p < 0.01, and *** indicated p < 0.001.