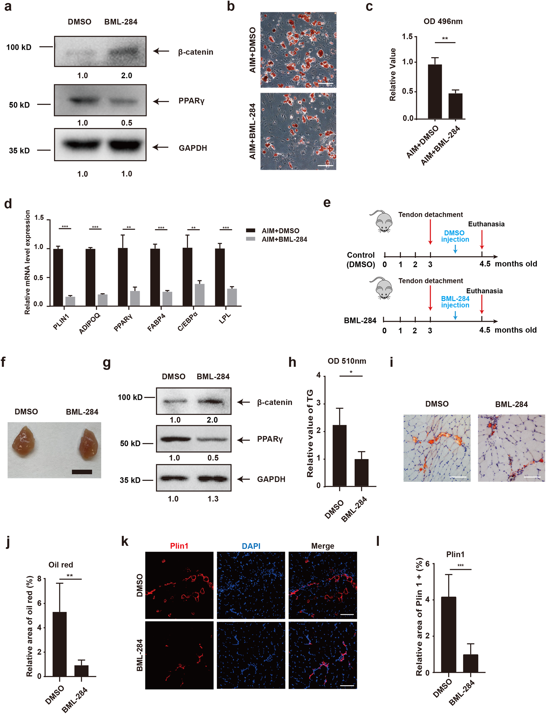
Fig. 6: Activation of β-catenin alleviated fatty infiltration in RCT models.

a Protein level of β-catenin, PPARγ, and GAPDH for RCT-FAPs (FAPs isolated from supraspinatus muscle one week after tendon tears) with or without β-catenin agonist BML-284 treatment. b, c The oil red staining and statistical analysis of RCT-FAPs after 7-day adipogenic induction in AIM with DMSO or BML-284 (n = 3). AIM adipogenic induction medium. Scale bar = 100 µm. d Relative mRNA expression level of adipogenic genes for RCT-FAPs after 7-day adipogenic induction in AIM with DMSO or BML-284 (n = 3). e Scheme of animal experimental design. f Gross appearance of supraspinatus muscles from the DMSO and BML-284 treatment groups. Scale bar = 50 mm. g The protein expression of PPARγ, β-catenin, and GAPDH of FAPs sorted from the DMSO group and BML-284 group. h Measurement of triglycerides in supraspinatus muscle between the BML-284 group and DMSO group (n = 4). i, j Oil red staining and statistical analysis of supraspinatus muscles from the DMSO group and BML-284 group (n = 5). Scale bar = 100 µm. k, l Immunofluorescence staining and statistical analysis of perilipin1 for supraspinatus muscles from the DMSO group and BML-284 group (n = 5). Scale bar = 100 µm. * indicated p < 0.05, ** indicated p < 0.01, and *** indicated p < 0.001.